零碳园区的核心理念
零碳园区,作为一种前沿的产业组织形态,指的是在一个产业园区内,通过系统性整合与运用清洁能源技术、碳捕集与回收利用技术、智慧能源存储与交换系统等多种创新手段,使得园区直接或间接产生的二氧化碳排放总量,在特定核算周期内(通常为一年)得以完全抵消。其最终目标是实现全年二氧化碳“零排放”,打造资源循环、环境友好、经济高效的现代化产业园区典范。这不仅是应对气候变化的关键举措,更是推动区域经济高质量发展、实现可持续未来的重要路径。
如何看待零碳园区的战略价值?
零碳园区是经济转型的“必答题”。产业园区是支撑我国经济发展的关键环节,同时也是碳排放的重要来源。在高质量发展和应对气候变化要求下,过去那种高耗能、高排放的发展模式已难以为继。零碳园区通过新能源替代、循环经济、智能管理,可大幅降低单位产值能耗,减少碳排放,推动产业经济从“规模扩张”转向“质量跃升”。
国家战略层面的顶层设计与政策导向
零碳园区的建设已上升为国家战略的重要组成部分,并在近年来的重要政策文件中频频提及,显示出国家层面的高度重视与战略布局。
政策萌芽与明确方向(2024年底):
2024年12月,中央经济工作会议首次在国家级会议中提出“零碳园区”概念,并将其明确列为2025年的重点任务之一,为后续政策制定与实践探索奠定了基础。
同月及次年初,国务院新闻办公室等机构多次强调加快建立零碳园区、零碳社区和零碳乡村,构建全方位的零碳社会生态。
战略部署与全面推进(2025年初):
2025年3月5日,十四届全国人大三次会议上,国务院总理李强在政府工作报告中再次明确指示:“扎实开展国家碳达峰第二批试点工作,建立一批零碳园区和零碳工厂。” 这标志着零碳园区建设已从概念探讨阶段进入实质性推进阶段,成为国家碳达峰、碳中和目标下的关键抓手。部委协同:细化落实与行业指引在国家战略的指引下,各相关部委积极行动,出台具体措施,推动零碳园区理念在工业、能源等关键领域的落地。
工业和信息化部(工信部)
作为工业领域的“排头兵”,工信部多次在重要会议(如党组扩大会议、全国工业和信息化工作会议)上强调,要深入推动工业绿色低碳发展,实施工业节能降碳行动,明确要求“建设一批零碳工厂、零碳工业园区”,并促进工业资源规模化、高值化利用。同时,持续加强先进绿色低碳技术装备的推广应用,探索零碳园区建设模式,培育新的绿色制造标杆。
国家发展和改革委员会(国家发改委)
作为宏观调控和综合经济管理部门,国家发改委不仅统筹谋划“十五五”碳达峰行动,将零碳园区纳入国家碳达峰试点建设,还计划于2025年3月出台专门的《零碳园区建设方案》。此外,国家发改委还致力于推动全国碳市场建设,建立产品碳足迹管理体系和碳标识认证制度,为园区的碳排放核算、监测、报告、核查(MRV)以及市场交易提供制度保障。
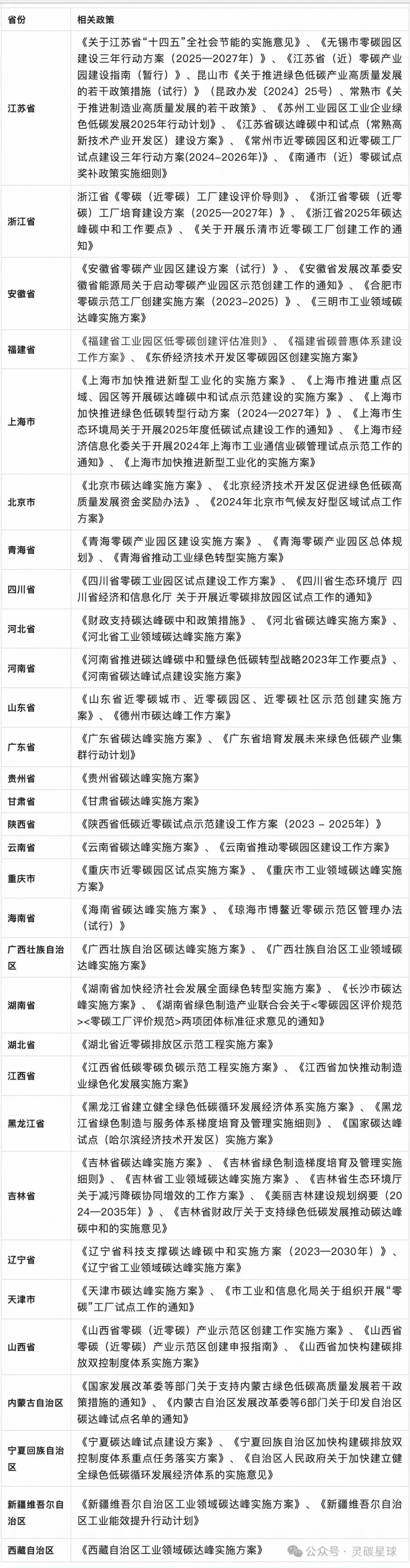
地方积极响应:因地制宜的政策创新与实践探索在国家政策的激励和引导下,全国各地积极响应,将零碳园区建设及“双碳”工作纳入地方发展规划,并因地制宜地出台了一系列支持政策。
纳入地方发展规划
2025年各地政府工作报告中,多个省份明确提及零碳园区建设及“双碳”工作,将其作为推动地方经济绿色转型的重要举措。四川明确到2027年,力争在全省打造一批零碳工业园区;江苏无锡启动“零碳园区建设三年行动”,三年内建成十家以上零碳园区;湖南双方案齐发,明确到2027年,力争建设10个左右省级零碳园区,争创国家级零碳园区;山东正在研究起草零碳园区建设方案,待方案正式印发后,计划按照每市原则上不超过1家的标准,在全省选取15家左右园区开展试点,以点带面推进山东零碳园区建设……
多元化政策工具包
地方政府纷纷推出“组合拳”,包括但不限于:
财政补贴:对符合条件的零碳园区、工厂或相关项目给予资金支持。
土地优惠:在土地供应、规划审批等方面给予倾斜。
碳配额激励:利用碳排放权交易市场机制,对超额完成减排目标的园区给予奖励。
绿色金融支持:引导金融机构为园区低碳转型提供信贷、债券等融资服务。
试点示范:设立零碳园区试点,探索可复制、可推广的经验。省级政策亮点:聚焦区域特色与先行先试部分省份在零碳园区建设上走在了前列,出台了更具针对性和操作性的专项政策文件,形成了各具特色的实践模式。
应对气候变化,中国再出“硬核”标尺。
生态环境部等15部门近日出台《国家应对气候变化标准体系建设方案》(以下简称《方案》)。
这份《方案》紧握“双碳”脉搏,在充分衔接碳达峰碳中和标准体系的基础上,构建起一套包括基础能力支撑标准、减缓气候变化标准和适应气候变化标准在内的层次分明、覆盖全面的“气候标尺”体系。
在减缓气候变化标准方面,《方案》提出,重点加快制定零碳工厂、零碳园区、低碳城市评价导则,研究与制定工厂、企业、园区低碳/零碳声明及活动碳中和认证的流程和规范,加强与全球品牌企业所采纳的企业净零排放承诺、企业碳中和目标等标准的衔接。
有分析人士认为,《方案》发布后,我国应对气候变化的行动——零碳园区建设,将很快拥有科学统一、权威可信的“度量衡”。
急需统一的标准,《方案》发布正当其时
公众与环境研究中心主任马军在接受本报记者采访时指出:“目前,各地零碳园区建设缺乏统一的标准,零碳园区认证和评价不严谨,甚至存在漂绿嫌疑。因此,对创建零碳园区的各地来说,《方案》的发布正当其时。”
据了解,尽管2024年中央经济工作会议首次提出零碳园区概念,2025年零碳园区首次写入《政府工作报告》中,但实际上,创建零碳园区相关的探索开始较早。由于没有国家层面的相应标准,目前已经建成的零碳园区水平参差不齐。
“有社会组织统计,我国已建成的零碳园区超过100个,但由于没有统一的零碳园区建设标准,其中通过机构认证的不足三分之一,而真正能够做到零碳园区定义的‘碳排放总量核算归零’的更少。”清华大学环境学院、碳中和研究院院长助理鲁玺介绍说。
我国工业园区始建于1979年,全国现有园区数量超1.5万个,国家级和省级园区超过2500家,贡献了全国工业产值的50%以上,碳排放量占全国总量的30%以上。作为产业聚集的载体,也是我国绿色低碳转型的重要抓手,零碳园区对美丽中国建设和“双碳”目标实现有着重要意义。
“对入园企业而言,绿电直购使度电成本降低了0.1元—0.15元。”据东方电气集团东方设计公司总经理雷宇介绍,入驻零碳园区后,企业ESG评级提升,可以撬动绿色融资杠杆,部分参与碳交易的企业还可以通过碳配额交易获得收益。
在鲁玺教授看来,零碳园区在推动能源结构转型、牵引产业绿色升级、激发政策制度创新、参与全球气候治理等方面具有重要作用。尤其在参与全球气候治理方面,鲁玺指出,通过形成园区规划标准、清洁技术解决方案和绿色投资模式,不仅能通过构建绿色供应链增强外贸竞争力,还能为发展中国家提供低碳转型范本,提升在全球气候议题中的话语权。
而面对欧盟碳边境调节机制(CBAM)等国际碳壁垒,零碳园区孵化的低碳产品和技术服务,也将成为中国企业突破绿色贸易壁垒、抢占国际市场的战略支点。
零碳园区迎来创建高潮期,有哪些经验可借鉴?
《方案》发布后,随着相关标准规范越来越清晰,零碳园区也会迎来创建的高潮期。
根据不完全统计,已有16个省级行政区在2025年《政府工作报告》或相关文件中明确提出要发展零碳园区,有超过70个国家级经济技术开发区明确提出创建零碳园区的目标。
“严格来讲,新建的园区如果从规划设计就开始进行全生命周期的零碳园区规划,是最有可能实现零碳的。”马军提醒,“但一个既有园区要想通过改造变成一个零碳园区,难度相对较大,创建单位必须要有清醒的认知。”
记者了解到,我国已经出现一些比较典型的低碳零碳园区,如鄂尔多斯零碳产业园、北京金风科技亦庄智慧园区、江苏耐克零碳智慧物流园区、中金数据乌兰察布零碳算力产业园等。
“从可复制推广角度而言,上述典型园区在特定场景下均具有一定的可复制、可推广性。”鲁玺介绍说。
结合国内外实践经验,鲁玺认为,零碳园区可复制性需具备的关键特征中,最首要的是清洁能源禀赋与本地化适配,园区需最大化利用本地风光水地热等清洁资源,提高园区用能中清洁能源占比。若脱离资源条件强行推广,将大幅增加园区打造低碳零碳的成本。
例如,对具有丰富可再生能源资源禀赋的场景,可以参考鄂尔多斯零碳产业园,规划时尽量提高产业终端用能电气化水平,然后通过风光储一体化,以绿电直供的方式尽可能实现100%绿电供应,通过智能物联能碳管理平台动态平衡能源供需。
对于城市内和周边的工业园区或服务型园区,因地制宜开发微燃机冷热电三联供、地热能、生物质能尤为重要。为了进一步提升园区低碳化水平,园区还需要同步做好建筑节能、交通运输电动化、打造碳汇项目、提升能碳精益化管理水平等。
“目前,零碳园区建设方案在实施阶段最重要的考量因素是经济性,这与零碳园区市场化商业模式息息相关。”鲁玺指出,园区在盈利路径上,还需要设计可持续的收益机制,风光储协同下的用能降本和绿电市场化交易、碳普惠配额出售等都是可以考虑的收益路径。
在商业模式方面,零碳园区可以在合同能源管理基础上,开展绿色能源共享、碳资产化开发等,打造低碳零碳综合服务平台,为园区企业提供碳资产托管、碳交易等增值服务。鼓励商业银行建立面向零碳园区的涵盖普惠金融、供应链融资、科技金融的综合金融服务体系,探索发行绿色债券、碳期货等金融产品,为零碳园区建设提供低成本融资,有效解决零碳园区建设中的资金问题,推动园区实现绿色低碳转型,助力实现“双碳”目标
