关于就上市公司可持续发展报告编制指南新增三项应用指南公开征求意见的通知
上证函〔2025〕2895号
各市场参与人:
为深入贯彻新发展理念,推动高质量发展,帮助上市公司更好地理解适用《上海证券交易所上市公司自律监管指引第14号——可持续发展报告(试行)》,持续提升可持续发展信息披露质量,上海证券交易所(以下简称本所)拟在《上海证券交易所上市公司自律监管指南第4号——可持续发展报告编制》和《上海证券交易所科创板上市公司自律监管指南第13号——可持续发展报告编制》之下,新增附件《第三号 污染物排放》《第四号 能源利用》《第五号 水资源利用》三项应用指南。现向社会公开征求意见,意见反馈截止时间为2025年9月19日。
有关意见或建议可通过下列两种方式提出:一是登录本所官方网站(http://www.sse.com.cn),进入“规则”栏目下的“公开征求意见”专栏提出;二是以书面形式反馈至本所,通信地址:上海市浦东新区杨高南路388号上市公司管理一部、科创板公司管理部,邮政编码:200127。
特此通知。
附件:
1.上海证券交易所上市公司自律监管指南第4号——可持续发展报告编制(征求意见稿)
2.上海证券交易所科创板上市公司自律监管指南第13号——可持续发展报告编制(征求意见稿)
3.修订说明
上海证券交易所
2025年9月5日
附件:1.上海证券交易所上市公司自律监管指南第4号——可持续发展报告编制(征求意见稿)
附件:2.上海证券交易所科创板上市公司自律监管指南第13号——可持续发展报告编制(征求意见稿)
附件:3.修订说明
为了进一步规范上市公司可持续发展信息披露,推动提高上市公司质量,根据《上海证券交易所上市公司自律监管指引第14号——可持续发展报告(试行)》(以下简称《指引》)相关规定要求,上海证券交易所(以下简称上交所)对《上海证券交易所上市公司自律监管指南第4号——可持续发展报告编制》《上海证券交易所科创板上市公司自律监管指南第13号——可持续发展报告编制》(以下统称《指南》)进行了修订,现将有关情况说明如下:
一、总体思路
习近平总书记指出,推动经济社会发展绿色化、低碳化是实现高质量发展的关键环节,并在中央金融工作会议上明确做好包括绿色金融在内的五篇大文章的总体要求。上交所深入贯彻落实中共中央精神、《国务院关于加强监管防范风险推动资本市场高质量发展的若干意见》,积极推动健全上市公司可持续信息披露制度。在中国证监会的统筹指导下,上交所前期已制定出台《指引》,系统规范了上市公司可持续发展报告相关披露要求,针对可持续发展报告编制的重点难点问题,发布《第一号 总体框架与披露要求》《第二号 应对气候变化》两项应用指南。为进一步帮助上市公司更好理解和落实《指引》相关要求、做好可持续信息披露,上交所就市场关注度较高的环境相关议题污染物排放、能源利用及水资源利用制定应用指南,起草过程总体坚持以下思路:
一是坚持系统思维,完善可持续发展规则体系。《指南》侧重于提供实操示例,对《指引》形成有效补充,二者共同构建完善可持续发展规则体系,夯实可持续发展信息披露基础。
二是围绕重点难点,为上市公司提供必要指导。针对上市公司实践中遇到的污染物排放、能源利用、水资源利用相关风险评估、工作流程、常见披露数据核算流程和方法等重点难点问题,给予必要的细化指导。
三是提供参考为主,不设置额外强制披露要求。《指南》旨在为上市公司编制可持续发展报告提供参考,不增加公司披露负担。新增指南内容基于《指引》要求,不对相关议题设置额外的强制性披露要求。
四是立足稳扎稳打,持续完善可持续披露制度。《指南》以推动上市公司提高ESG治理意识和促进公司规范运作为目标,稳步制定具体议题指南,持续推进21项议题中的重点内容全覆盖,引导上市公司做好可持续发展信息披露,夯实高质量发展基础。
二、主要内容
本次新增《指南》附件《第三号 污染物排放》《第四号 能源利用》《第五号 水资源利用》,体例结构基本一致,主要包括风险和机遇的识别与评估、核算流程与方法和披露要点等内容,提供解释说明和参考示例。具体情况如下:
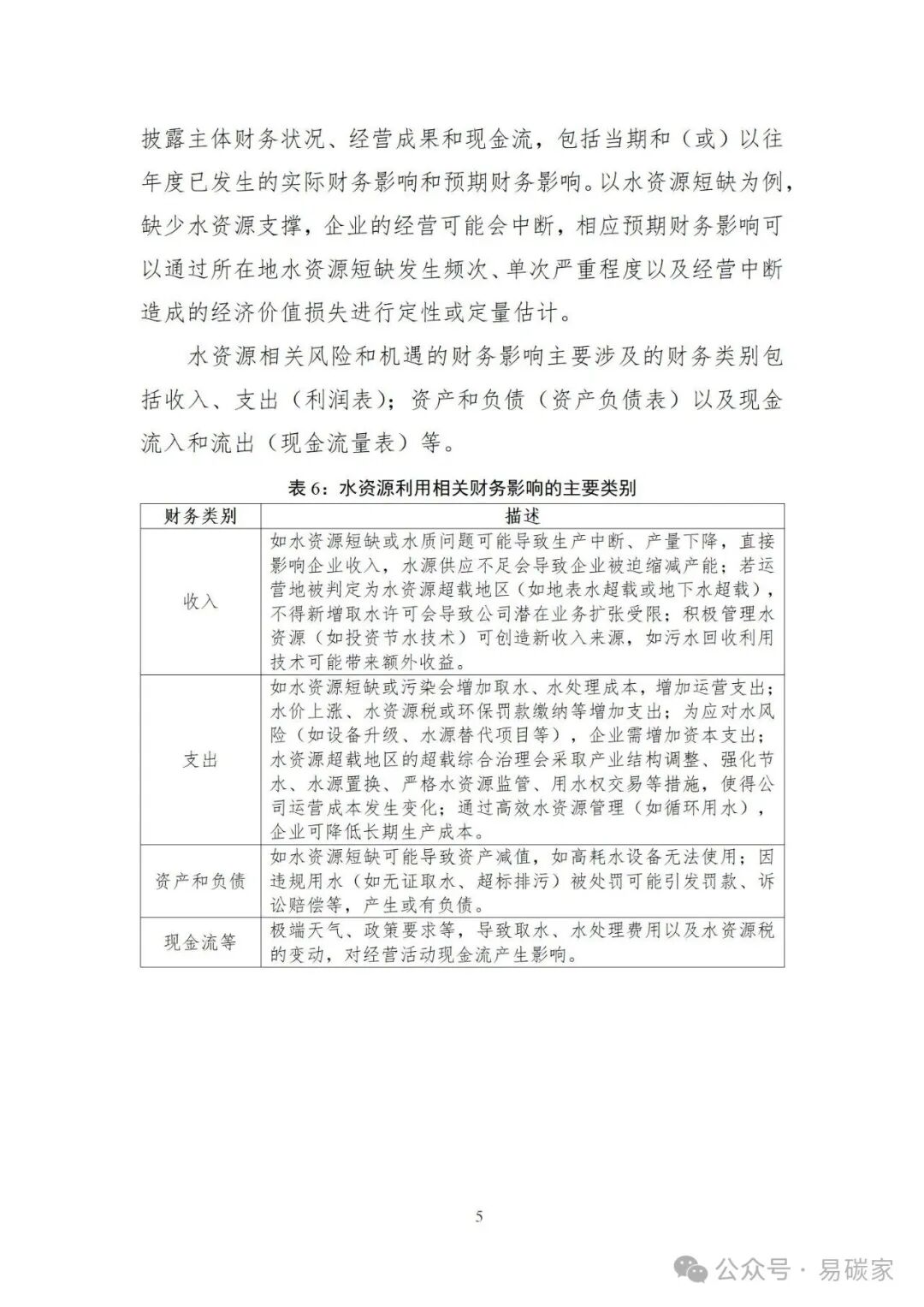
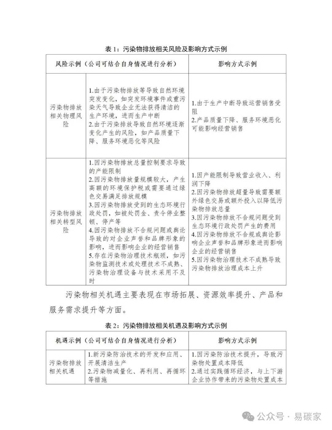
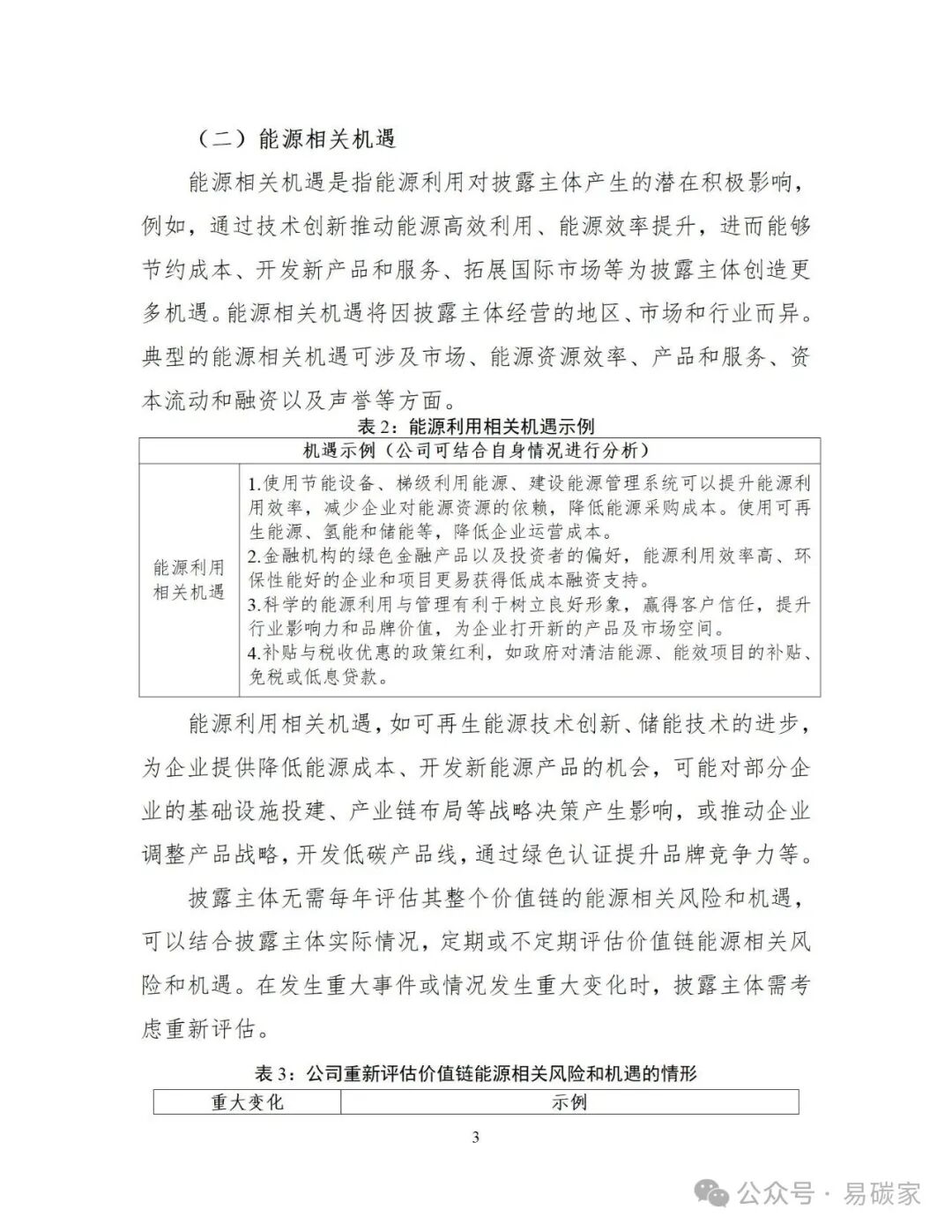
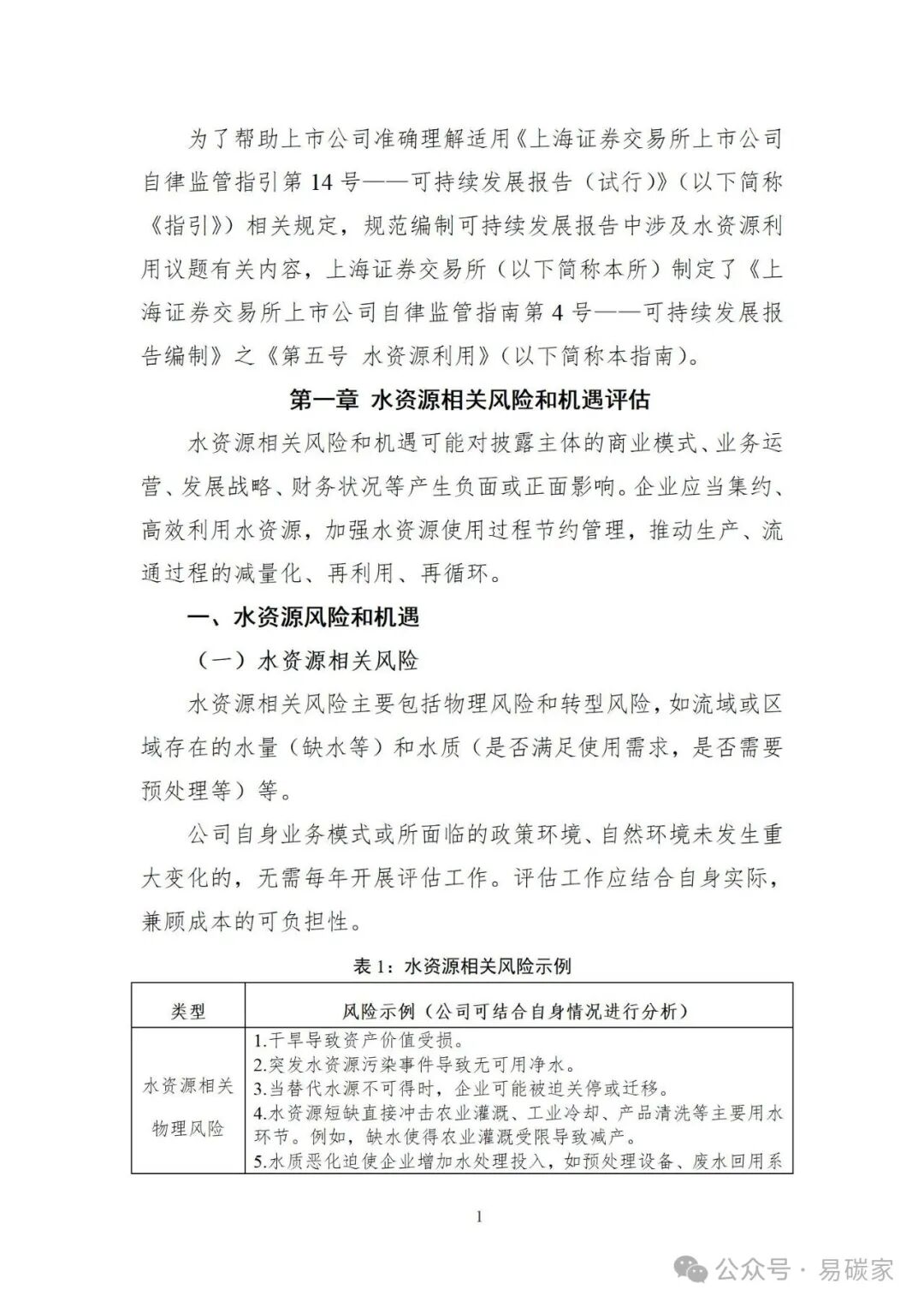
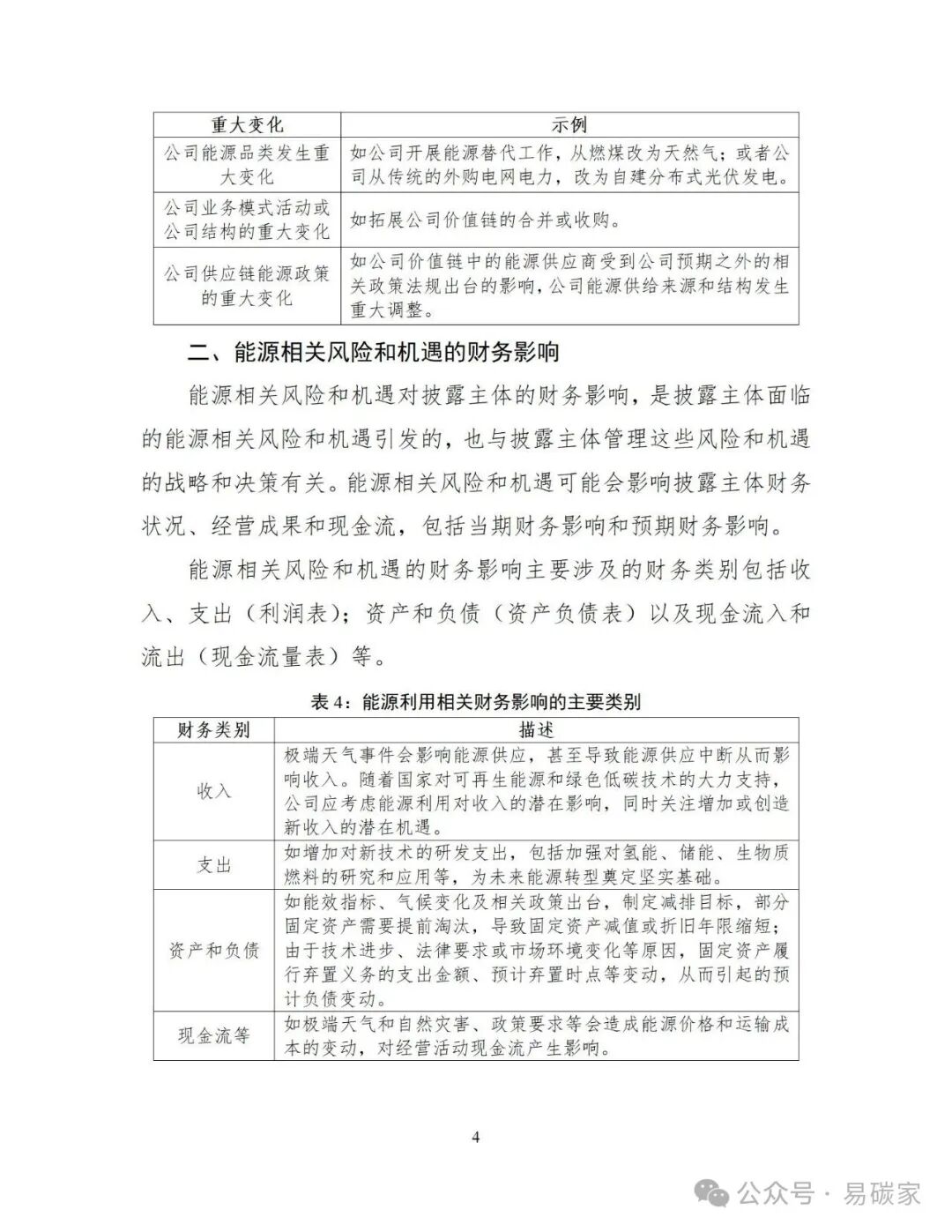
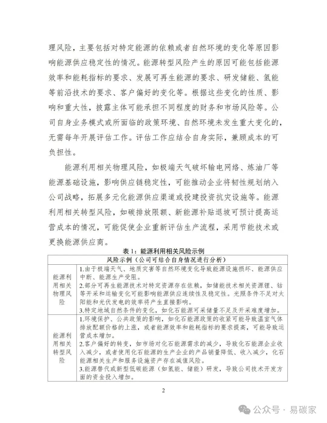
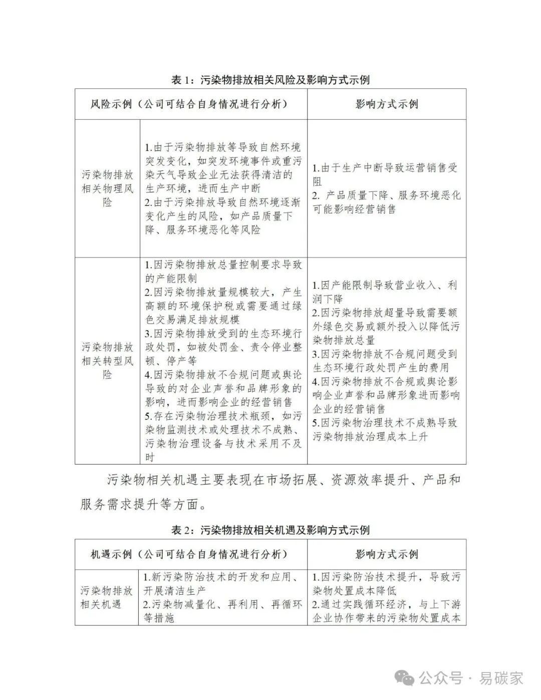
一是说明相关议题的主要风险和机遇。《指南》提供风险和机遇评估示例,结合具体议题说明相关财务影响的类别和参考示例。例如,污染物排放风险包括环境突变导致的生产中断风险、污染物排放总量控制要求导致的产能限制等;机遇包括新技术或新产品带来的市场机遇、排污权交易取得的收益等。极端天气可能导致能源供应中断,影响公司收入,自然灾害、政策要求等会造成能源价格和运输成本的变动对经营活动现金流产生影响等。
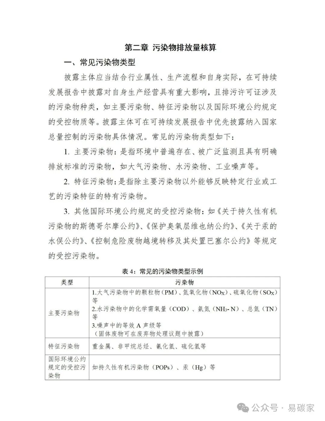
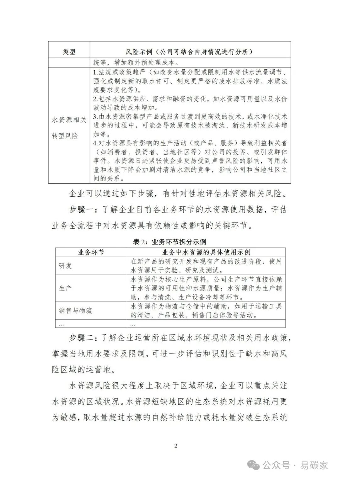
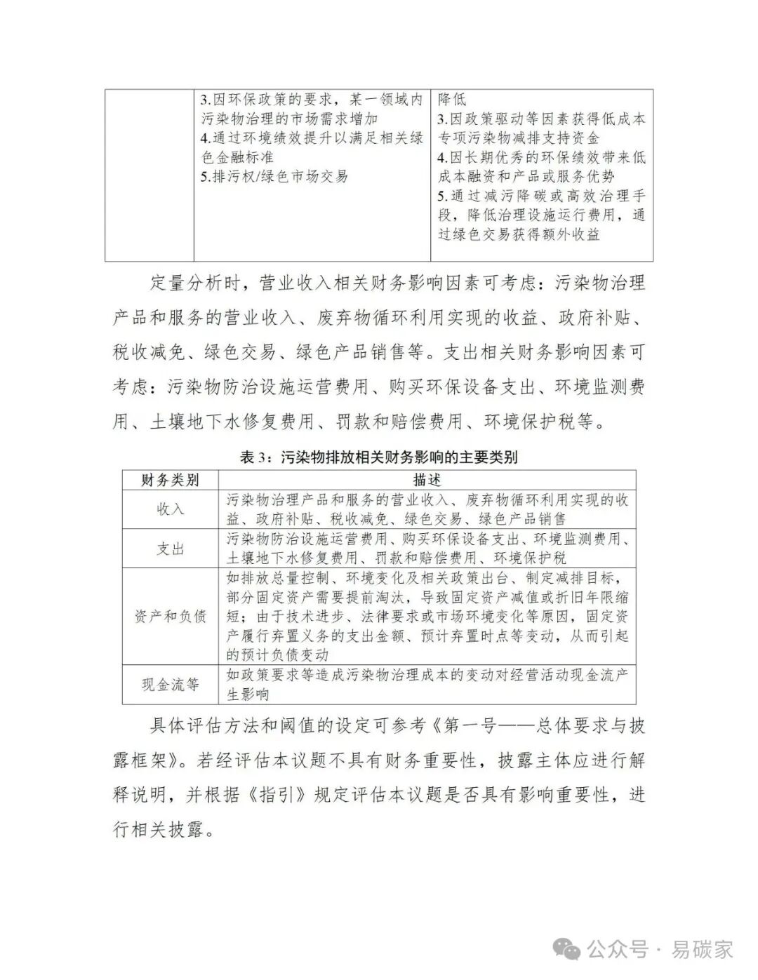
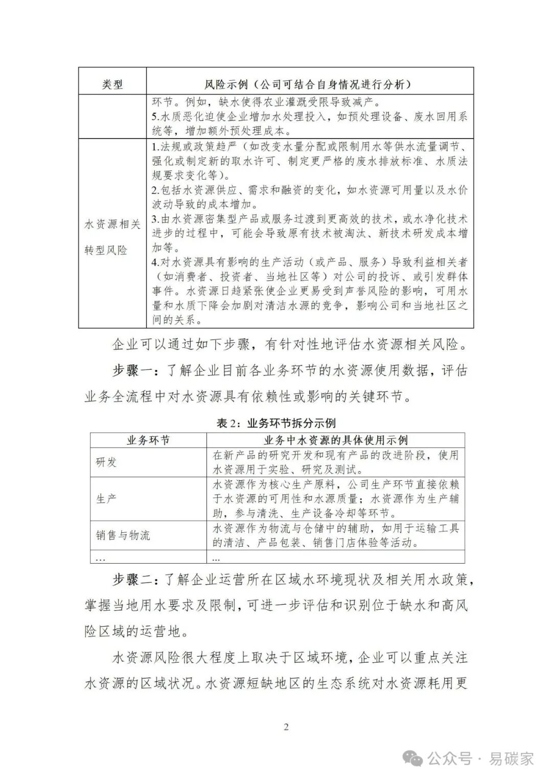
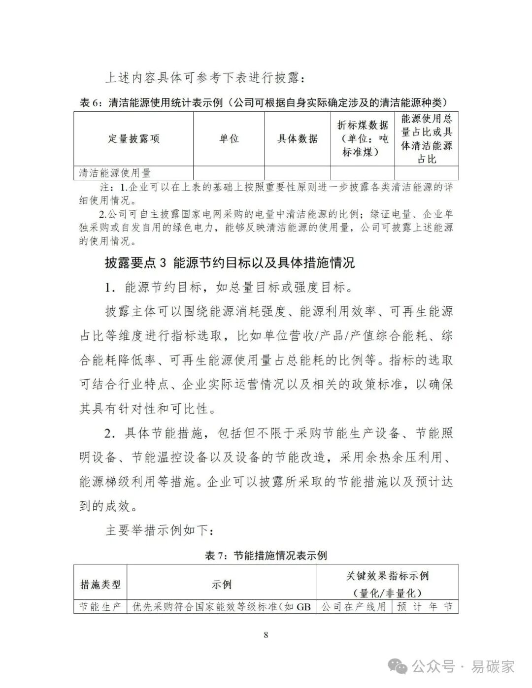
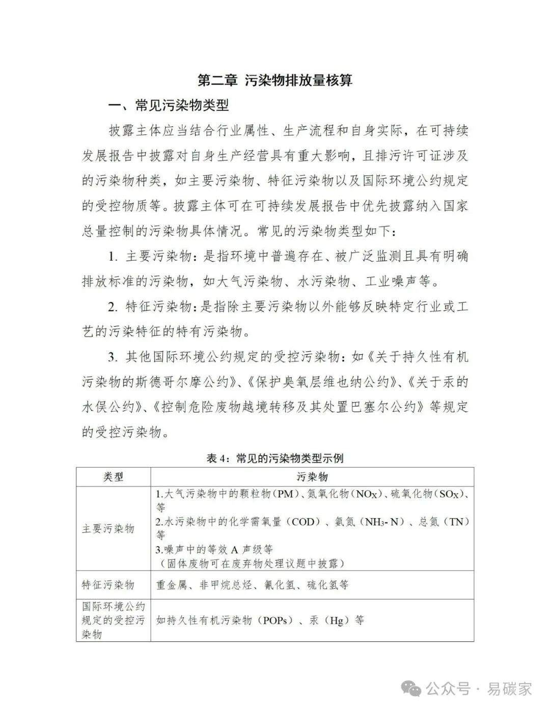
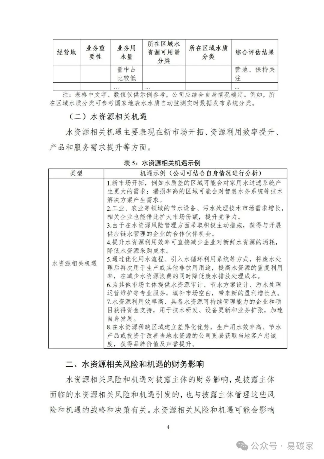
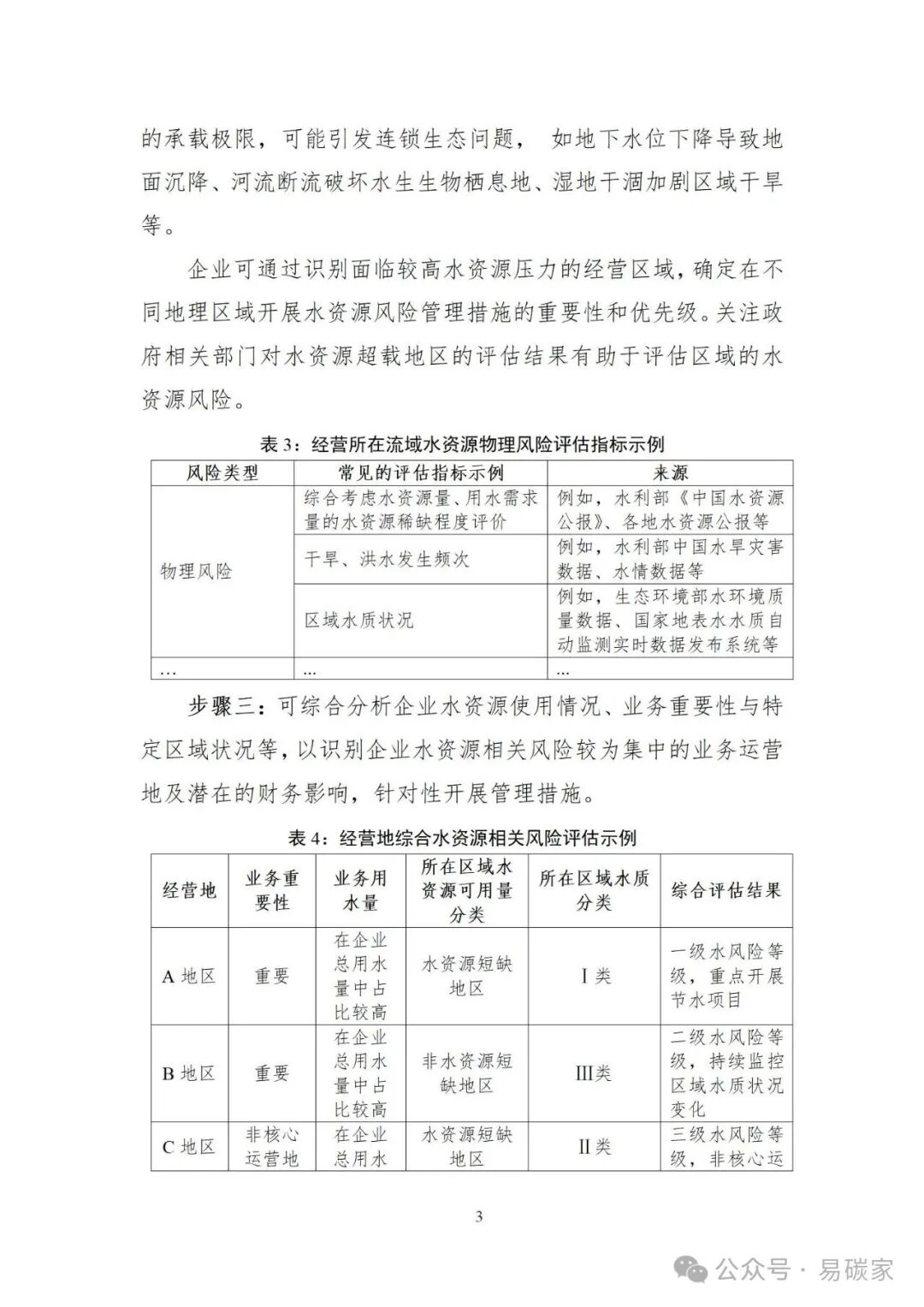
二是提供披露数据的计算流程与方法。《指南》明确相关指标的核算范围和方法,例如污染物排放指南,提示常见的污染物类型,明确污染物排放量的核算范围,列举多种可以汇总计算与披露的方式(如业务单元、设施类型等),说明污染物排放量数据的引用、计算、汇总或制定的参考方法。能源利用指南,明确综合能耗计算的流程和方法、核算的子公司范围、提供能耗计算公式。水资源利用指南,提供取水量、耗水量等的核算方法。
三是明确具体信息披露要点。《指南》提示上市公司依据《指引》重点披露议题相关的关键指标目标,例如污染物排放指南包括污染物排放信息、减排信息、对员工及当地居民等群体的影响、环境合规信息等具体披露要求。能源利用指南包括按类型划分的能源总消耗量、能源结构、清洁能源使用情况、能源节约目标及措施等具体披露要求。水资源利用指南包括总耗水量、使用强度、节约用水目标、水资源回收利用情况等披露要求。
后续,上交所将结合本次征求意见过程中各方反馈的意见建议情况,进一步修改完善《指南》并正式发布。
