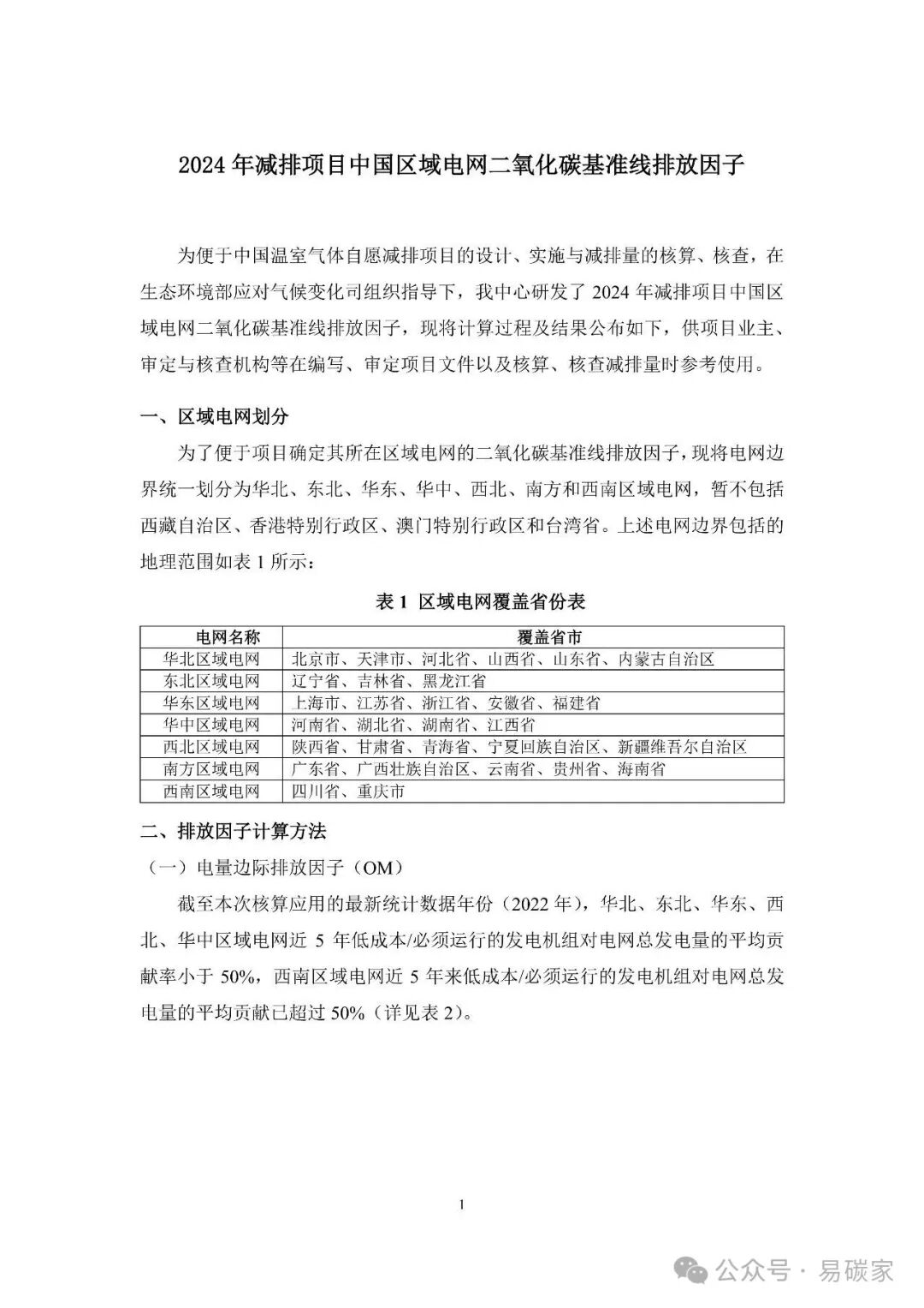
为便于中国温室气体自愿减排项目的设计、实施与减排量的核算、核查,在生态环境部应对气候变化司组织指导下,我中心研发了2024年减排项目中国区域电网二氧化碳基准线排放因子,现将计算过程及结果公布如下,供项目业主、审定与核查机构等在编写、审定项目文件以及核算、核查减排量时参考使用。
附件:1、2024年减排项目中国区域电网二氧化碳基准线排放因子.pdf
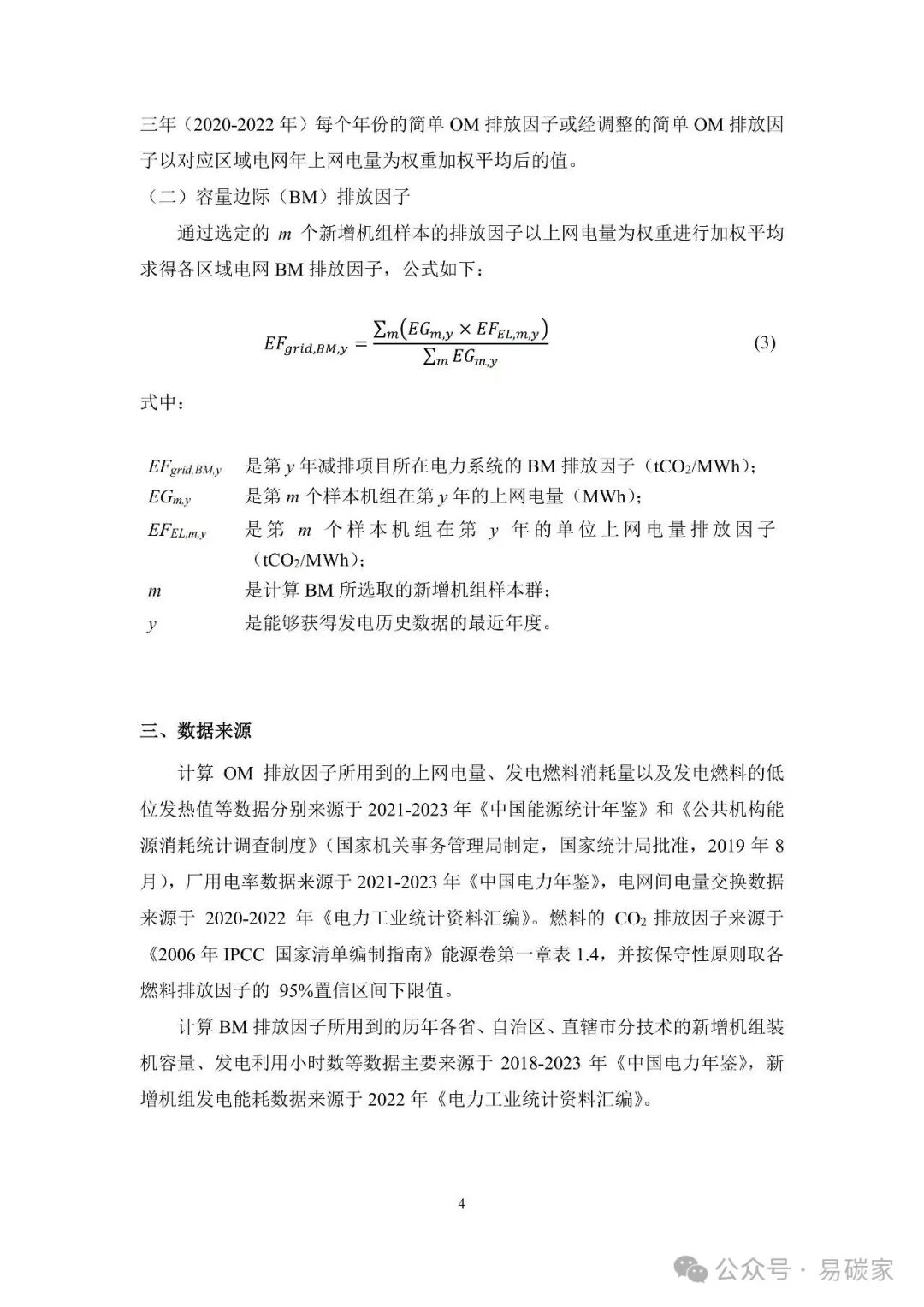
2、2024年减排项目中国区域电网二氧化碳基准线排放因子BM计算说明.pdf
3、2024年减排项目中国区域电网二氧化碳基准线排放因子OM计算说明.pdf
发布机构:国家气候战略中心
附件:1、2024年减排项目中国区域电网二氧化碳基准线排放因子.pdf
附件:2、2024年减排项目中国区域电网二氧化碳基准线排放因子BM计算说明.pdf
附件:3、2024年减排项目中国区域电网二氧化碳基准线排放因子OM计算说明.pdf
