关于印发《生态文明建设示范区(生态工业园区)管理办法》的通知
各省、自治区、直辖市、新疆生产建设兵团生态环境厅(局),商务、工业和信息化主管部门,国家高新区主管部门:
为深入贯彻习近平生态文明思想,进一步规范生态文明建设示范区(生态工业园区)管理工作,生态环境部、商务部、工业和信息化部共同研究制定了《生态文明建设示范区(生态工业园区)管理办法》。现印发给你们,请遵照执行。
生态环境部
商务部
工业和信息化部
2026年1月23日
(此件社会公开)
生态环境部办公厅2026年1月26日印发
生态环境部科技与财务司有关负责人就《生态文明建设示范区(生态工业园区)管理办法》答记者问日前,生态环境部、商务部、工业和信息化部联合印发《生态文明建设示范区(生态工业园区)管理办法》(环科财〔2026〕4号,以下简称《管理办法》)。生态环境部科技与财务司有关负责同志就《管理办法》相关情况回答了记者提问。
问:修订《管理办法》的背景和意义是什么?
答:工业园区不仅是工业生产的空间载体,也是推动产业升级、科技创新和区域协同发展的重要引擎。建设生态工业园区,是深入贯彻落实习近平生态文明思想的生动实践,是推动工业领域落实绿色发展理念、促进新质生产力发展的有力举措。生态文明建设示范区(生态工业园区)(以下简称生态工业园区)原名“国家生态工业示范园区”。2001年,原国家环境保护总局开始试点生态工业园区建设,旨在通过创建示范活动推动工业园区加强生态环境保护工作。2007年,原国家环境保护总局、商务部和科学技术部联合组成国家生态工业示范园区建设协调领导小组,共同推进国家生态工业示范园区建设工作。2020年,国家生态工业示范园区调整名称为“生态文明建设示范区(生态工业园区)”。2023年,生态文明建设示范区(生态工业园区)创建示范项目调整由生态环境部、商务部、工业和信息化部联合推动。截至目前,全国共有19个省份的73家园区获得生态工业园区命名。
生态工业园区现行管理制度为“一办法两标准”,即《国家生态工业示范园区管理办法》《国家生态工业示范园区标准》《生态工业园区建设规划编制指南》。其中,原《国家生态工业示范园区管理办法》(以下简称原《办法》)于2015年发布,距今已逾十年,不能适应生态文明建设的新形势、新要求,亟需修订完善。《管理办法》的修订,旨在贯彻落实党的二十届四中全会关于加快经济社会发展全面绿色转型、建设美丽中国的重要部署,通过生态工业园区创建示范活动,为全国工业园区绿色低碳高质量发展树样板、作示范。
《管理办法》中明确,生态工业园区是指以建设现代化产业体系为导向,以减污降碳协同为重点目标,坚持智能化、绿色化、融合化方向,具备“低碳、高质、创新、循环”典型特征,对工业领域生态文明建设具有较强的示范引领作用,符合《生态工业园区建设标准》和其他有关要求,并按规定程序通过验收,被授予相应称号的工业园区。《管理办法》修订后,将着力把生态工业园区打造成为推动工业领域深入践行习近平生态文明思想的重要平台、协同推进高质量发展与高水平保护的关键纽带、实现减污降碳协同增效的重点举措、构建现代化产业体系的有力支撑,为培育发展绿色生产力、推动工业领域绿色低碳转型做出新贡献。
问:我国生态工业园区建设现状与成效如何?
答:截至2025年12月,已有19个省份的73家园区获得生态文明建设示范区(生态工业园区)命名,其中东部地区60家(占比82.19%),中部地区和西部地区各有5家(均占比6.85%),东北地区有3家(占比4.11%)。从产业类型上,已命名园区中既有多种行业聚集的综合类工业园区,也有以有色、化工等行业为主导的行业类工业园区。多年来,生态工业园区在绿色低碳高质量发展等方面取得了显著成效,已成为工业领域践行习近平生态文明思想的标杆。
一是为协同推进高水平保护与高质量发展探索了路径。2023年度统计数据显示,73家生态工业园区创造了全国8.5%的工业增加值,而化学需氧量、氨氮、二氧化硫和氮氧化物排放量仅分别为全国工业排放的5.2%、4.0%、0.8%和1.3%,主要污染物排放强度比全国工业排放水平低84%,固废综合利用率达到89%以上,在高速发展的同时实现了低污染、低排放。
二是为工业园区环境管理现代化树立了标杆。生态工业园区的环境管理要求做到“八个100%”(清洁生产审核实施率、环境风险防控体系等)和“一个零容忍”(重大突发环境事件),引导园区和企业加严管理标准,提高管理水平。同时,生态工业园区也是环境治新机制和新技术的“试验田”,园区智慧化平台建设、一体化第三方治理、绿色供应链构建等创新工作均在园区开展了先行先试。
三是为全球工业园区绿色发展贡献了中国方案。生态工业园区为全球工业园区可持续发展,尤其是发展中国家发展绿色工业,提供了中国模式、中国方案。部分生态工业园区的绿色发展经验已向“一带一路”沿线国家进行了推介,成为我国工业领域生态文明建设的一张闪亮名片。
问:本次《管理办法》修订的主要思路和内容是什么?
答:本次修订后的《管理办法》共包括7章35条,适用于生态工业园区的申报、创建、验收、命名、绩效评价、监督等管理工作。其修订的思路主要包括以下几个方面。
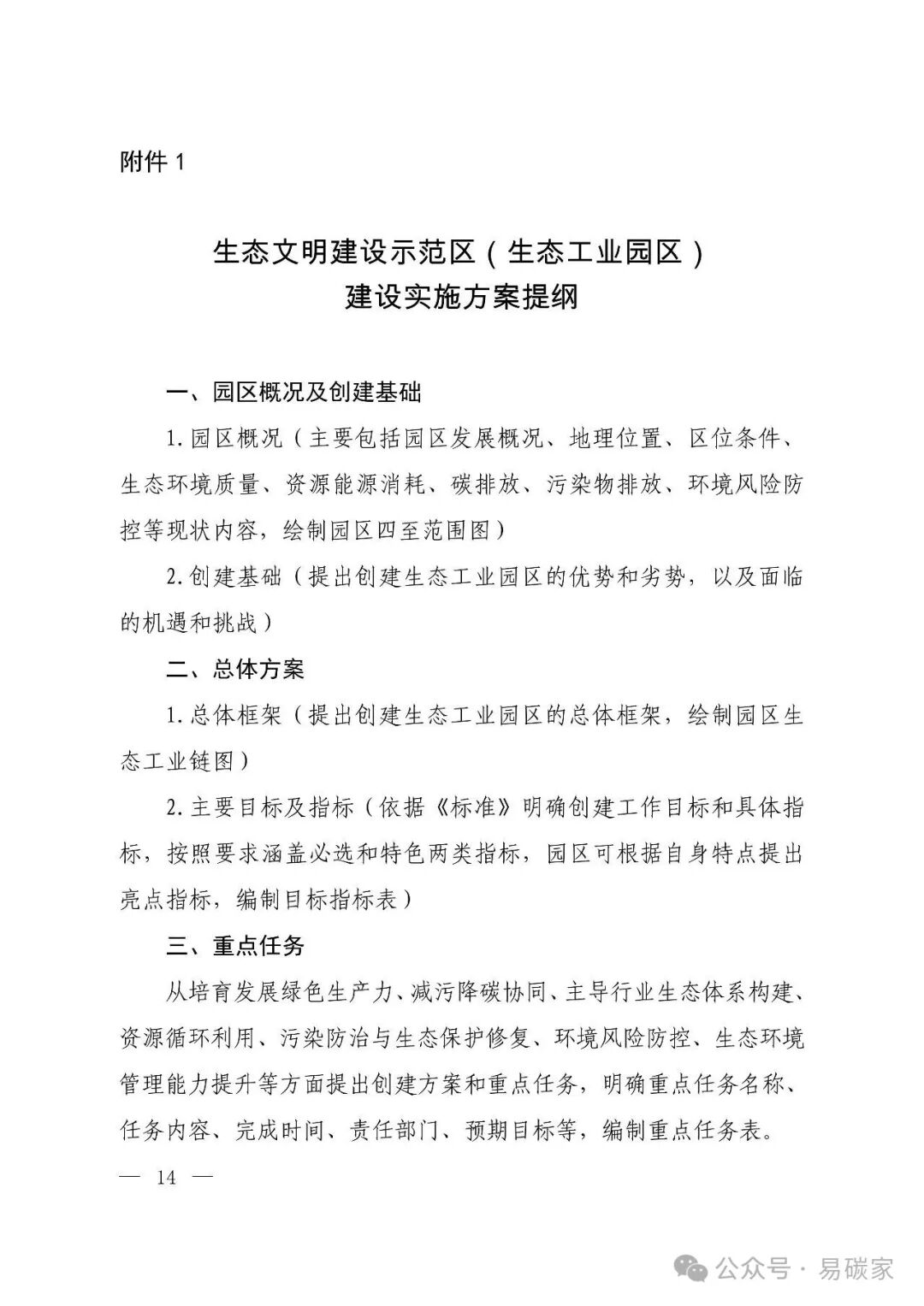
一是将“一办法两标准”的管理机制调整为“一办法一标准”。废止“两标准”中的《生态工业园区规划编制指南》,将相关要求编为《管理办法》的附件——《生态文明建设示范区(生态工业园区)建设实施方案提纲》。
二是在建设重点上,结合碳达峰碳中和目标和新型工业化要求,进一步突出生态工业园区减污降碳协同的引领作用,要求园区采取能源、产业和运输结构优化,以及低碳技术创新应用等有效措施,不断提升绿色低碳发展水平。
三是在组织程序上,更加注重形成推进合力,明确由省级生态环境、商务、工业与信息化部门负责创建阶段的审查批准工作,由生态环境部、商务部、工业与信息化部负责备案、验收和绩效评价,形成国家和省级主管部门分工明确、协同推进的工作格局。
四是在监督管理上,更加强化创建过程中和命名后的监管,进一步完善园区绩效评价和退出机制。将原管理办法中园区命名后3年开展的复查工作调整为绩效评价。细化园区退出情形,对于问题突出的园区给予警告,直至撤销称号。
五是在激励措施上,建立和完善激励机制和政策体系,增加“激励措施”专章,充分整合现有资源,从资金金融、科技创新、宣传推广等方面给予园区激励支持,支持园区高质量发展,调动园区积极性。
问:新《管理办法》发布后将开展哪些工作推动生态工业园区建设?
答:一是配套实施新的技术文件。《管理办法》发布后,亟需更新相关配套技术文件。目前,生态环境部正在修订《国家生态工业示范园区标准》,已形成新的《生态工业园区建设标准》,即将发布。新的指标体系和评价方法更加科学准确,更加突出了减污降碳协同的鲜明导向。
二是有序启动新一批创建工作。2026年将启动新一批生态工业园区创建,有序组织开展申报、创建、验收、命名等工作。经省级主管部门同意启动创建的园区,将开展为期2年的创建工作,通过国家主管部门验收后获得命名。后续将每三年开展一批创建和验收命名工作。
三是稳步推进已命名园区达标。新的生态工业园区标准即将印发,已命名的园区将在新《标准》发布3年后执行相关要求。我们将组织已获得命名的73家园区对照新标准开展自评价工作,稳妥推进向新《标准》过渡,届时对达不到新标准的园区予以警示或退出。
四是加大宣传推广力度。线上线下结合对省级主管部门和园区相关管理人员开展《管理办法》政策解读和技术指导。通过媒体、网络等形式加大对生态工业园区建设管理工作先进经验、重大成果的宣传报道。组织先进园区开展国际技术交流与合作、绿色技术成果转化与推广。
