2月28日,国家能源局发布《关于公布能源绿色低碳转型典型案例名单的通知》。
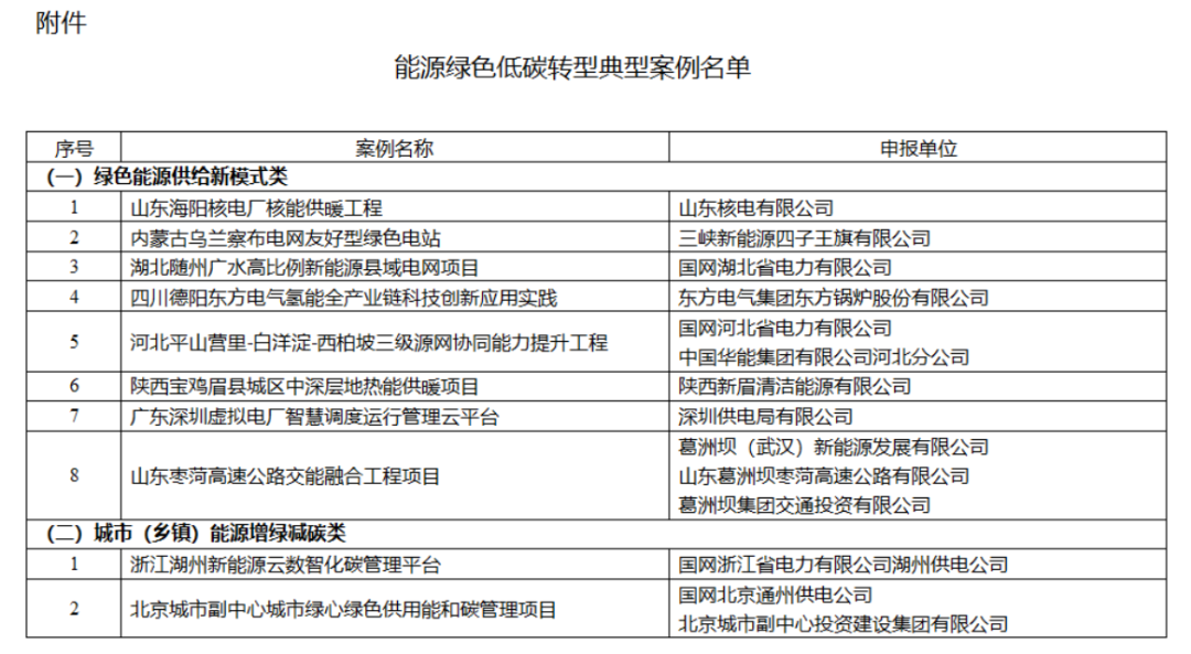
其中指出,经项目单位申报、省级能源主管部门推荐、案例评选、网上公示,将“山东海阳核电厂核能供暖工程”等23个案例收录为能源绿色低碳转型典型案例。
以下为原文
国家能源局综合司关于公布能源绿色低碳转型典型案例名单的通知
近年来,在“四个革命、一个合作”能源安全新战略指引下,我国能源绿色低碳转型取得一系列突破性进展。为全面贯彻落实党的二十大精神,深入推进能源革命,加快规划建设新型能源体系,发掘总结并交流推广各地成功经验和有益做法,发挥典型示范引领作用,国家能源局组织开展了能源绿色低碳转型典型案例征集工作。经项目单位申报、省级能源主管部门推荐、案例评选、网上公示,将“山东海阳核电厂核能供暖工程”等23个案例收录为能源绿色低碳转型典型案例,现将名单予以公布。下一步,将汇编典型案例集,并组织开展经验交流等工作。
附件:能源绿色低碳转型典型案例名单
国家能源局综合司2024年2月27日
答记者问
发挥典型案例示范引领作用 加快推动能源绿色低碳转型
——国家能源局有关司负责人就能源绿色低碳转型典型案例名单答记者问
近期,国家能源局组织开展了能源绿色低碳转型典型案例征集评选工作,并于近日公布了23个典型案例名单,国家能源局有关司负责人就相关问题回答了记者提问。
问:国家能源局组织开展能源绿色低碳转型典型案例征集评选工作的背景和目的是什么?
答:党的二十大报告提出,积极稳妥推进碳达峰碳中和,加快推动能源结构调整优化,加快规划建设新型能源体系,明确了我国能源高质量发展的方向任务。加快能源绿色低碳转型,是落实党中央重大决策部署,实现碳达峰碳中和的关键,也是建设新型能源体系的重要举措。 近年来,能源发展深入践行“四个革命、一个合作”能源安全新战略,加快能源生产和消费方式变革,清洁能源快速发展,能源结构不断优化,能源技术和发展模式不断创新,涌现了一批绿色低碳转型发展的优秀案例。典型引路是能源工作的重要实践方法。这次组织开展典型案例征集工作,就是要发掘总结并交流推广各地能源转型的成功经验和有益做法,发挥示范引领作用,为加快建设新型能源体系提供实践支撑,以点带面推动全国能源高质量发展。 问:此次公布的典型案例是如何产生的? 答:这项工作面向全国范围公开征集优秀案例,经历了组织申报、初审推荐、专家评选、案例核查、名单公示等环节。案例征集过程中,各类主体积极踊跃申报,省级能源主管部门经过初审,共推荐申报150余个案例,申报主体包括县区政府部门、国有企业、民营企业、外资企业等。为公平公正、科学规范开展案例评选工作,国家能源局制定了评选办法,组建了专家组,专家组成员来自综合能源规划、电力系统、新能源发电、煤炭开发及利用、油气开发及利用、核能、能源化工、能源市场与政策研究、碳核算与碳市场等领域,共30人。委托电力规划设计总院作为独立第三方,组织专家组进行案例答辩评选。组织有关省级能源主管部门、国家能源局派出机构和评选专家组进一步开展了案例核查。经评选和核查,对拟推荐的案例向全社会进行了公示,接受社会各界监督。最终,23个案例收录为能源绿色低碳转型典型案例。 问:23个典型案例如何体现代表性?有什么主要特点? 答:为突出典型案例代表性,案例评选工作坚持“优中选优、从严把握、宁缺毋滥”的原则,总体上,典型案例体现了实效性、创新性、可推广性等三方面特点,即已取得良好的实际成效,在理论方法、技术装备、运行模式等方面具有较强创新性,能够起到以点带面促进行业发展的作用。23个典型案例涵盖能源生产供应、加工转化、终端消费等各个环节,主要包括绿色能源供给新模式类、城市(乡镇)能源增绿减碳类、能源产业链碳减排类、用能企业(园区)低碳转型类等四个类别,在各领域也具有较强的代表性。 绿色能源供给新模式类主要面向清洁能源生产供应环节,共入选8个案例,呈现出能源品种多元、供能方式多样的特点,从核能供暖、风光储一体化电站、高比例新能源电网、氢能制储加用全产业链技术、智能配电网、地热能供暖、虚拟电厂、交能融合等不同角度切入,探索了不同领域清洁能源开发利用的创新模式,着力推动新能源对传统能源的安全可靠替代。 城市(乡镇)能源增绿减碳类主要面向加快节能降碳的城市或乡镇,共入选4个案例,注重供能侧绿色转型和用能侧节能降碳的整体协同。以“北京城市副中心城市绿心绿色供用能和碳管理项目”为例,案例通过建设地源热泵能源站、分布式光伏、水蓄能等实现区域“增绿”,通过建筑绿色化、交通电气化、智慧能源管理、碳资产管理等促进区域“减碳”,探索城市(乡镇)能源系统绿色低碳转型的有效路径。 能源产业链碳减排类主要面向化石能源生产及加工转换环节,共入选3个案例,分别从石油开采、燃煤发电、煤层气开发等不同领域入手,通过发展循环经济、将二氧化碳和甲烷等温室气体资源化利用、传统能源与新能源融合发展等方式创新发展模式,探索化石能源产业低碳转型的新路径。 用能企业(园区)低碳转型类主要面向重点用能领域,共入选8个案例,覆盖工业园区、数据中心、物流中心、生产厂区、港口等多个用能场景。案例注重供需两侧协同互动,在供给侧增加本地可再生能源供应,在用能侧推进节能改造、提高电气化水平,并开展综合智慧调度提高系统整体效率,部分案例还通过提高供用能自平衡能力,探索源网荷储一体化发展模式。案例为不同规模、不同用能特征的企业提供了绿色低碳转型有益借鉴。 问:下一步,国家能源局对如何发挥好案例的示范引领作用有何工作考虑? 答:为更好发挥典型案例的示范引领作用,下一步国家能源局将开展几方面的工作。一是组织交流研讨。组织编制《能源绿色低碳转型典型案例集》,组织交流推广会和研讨会,邀请相关企业、研究机构、专家学者等参与,分享典型案例的有益实践和成功经验,探讨转型中面临的问题及解决方案,共商推动能源转型和高质量发展新模式、新路径。二是建立跟踪与评估机制。对已公布的典型案例,要长期跟踪实际运行情况,持续总结实践经验,及时发现项目运营中遇到的问题,督促项目单位管理好“名片工程”,必要时可对部分项目进行后评估。三是做好宣传推广。通过媒体报道、网络平台、行业会议等渠道,宣传和推广典型案例,传递成功经验和良好实践,充分调动各方推进能源转型积极性,推动形成绿色低碳的生产方式和生活方式。
