绿色信贷市场是中国绿色金融体系中发展最早、规模最大的市场,在支持绿色领域融资、推动“双碳”目标实现的过程中无疑将发挥举足轻重的作用。目前全球尚无绿色信贷的统一标准,国内外标准各有侧重。近年来中国的绿色信贷市场快速发展,其规模、增速及占总贷款的比重均持续攀升。从结构特征看,其资金主要投向绿色交运和清洁能源领域,参与机构从大型银行拓展到中小银行。从变化趋势看,其政策目标从号召引导到制度规范,政策重点措施从限制性到鼓励性,产品类别从单一化到多样化,绿色信贷市场在逐渐走向规范和完善。但是,当前中国绿色贷市场在制度环境、激励约束、信披监管等方面仍存在一些缺陷。基于上述分析,本文提出中国绿色信贷市场发展的四点建议。
01、引言
首届中央金融工作会议指出,“着力营造良好的货币金融环境,切实加强对重大战略、重大领域和薄弱环节的优质金融服务”“做好科技金融、绿色金融、普惠金融、养老金融、数字金融五篇大文章”。在双碳目标的大背景下,绿色金融成为未来我国金融发展最重要的领域之一。
绿色信贷是全球绿色金融最早、最主要的实践形式之一。尽管国际上一直没有形成相对统一的绿色信贷概念定义,但贷款市场协会、世界银行等机构均制定了其自身绿色信贷的标准;“赤道原则”作为全球接受度最广的可持续项目融资准则,也成为推动绿色信贷发展的力量之一。在此基础上,全球各国进行了多样化的绿色信贷实践,也已有不同的绿色信贷实践,形成了各具特色的绿色信贷市场。对中国而言,绿色信贷在整个绿色金融体系当中也发挥了至关重要的作用。在2020年9月“双碳”目标提出之后,国内绿色信贷市场进一步快速增长,已经成为全球第二大信贷市场。
中国目前已经建立其较为完善的多层次绿色金融体系(朱兰等,2022)。2016年8月31日,人民银行会同财政部、发改委等七部委共同发布了《关于构建绿色金融体系的指导意见》,成为我国绿色金融体系建设的顶层设计。文件将绿色金融明确定义为“为支持环境改善、应对气候变化和资源节约高效利用的经济活动,即对环保、节能、清洁能源、绿色交通、绿色建筑等领域的项目投融资、项目运营、风险管理等所提供的金融服务”,将绿色金融体系定义为“通过绿色信贷、绿色债券、绿色股票指数和相关产品、绿色发展基金、绿色保险、碳金融等金融工具和相关政策支持经济向绿色化转型的制度安排”。
迄今为止,绿色金融各领域发展尚不均衡,其中绿色信贷市场的规模最大。在以间接融资为主的中国金融市场,绿色信贷在绿色金融体系当中将继续扮演举足轻重的作用,也将是支持实体经济绿色低碳节能发展最主要的融资手段。“双碳”目标提出以后,国内绿色信贷市场迎来了爆发式增长,绿色金融相关政策近两年密集出台,市场在快速增长的过程中也暴露出一些缺陷和问题。因此,我们认为有必要在梳理国内外绿色信贷标准和制度的基础上,跟踪中国绿色信贷的最新发展状况,以分析其基本特征、正视其发展存在的问题,并为国内绿色信贷市场未来更好的发展提出政策建议。
本文后续内容安排如下:首先梳理了绿色信贷的国内外标准,并对比了其异同;其次总结中国绿色信贷的发展状况和基本特征;在此基础上,剖析目前绿色信贷发展面临制度环境、激励约束、信披监管等方面的现实挑战;最后提出促进中国绿色信贷市场发展的政策建议。
02、绿色信贷标准和制度
目前,国际上并没有公认统一的“绿色信贷”概念,但已有的一些将环境与气候风险考虑在内的项目融资原则,与绿色信贷的融资概念相似。在讨论国内外绿色信贷发展现状之前,我们有必要厘清“绿色信贷”的定义和标准。
(一)国际主要绿色信贷标准
目前,全球认可度最高的绿色信贷相关的标准主要有三个:一是国际金融公司IFC联合各国银行发起设立的“赤道原则”,二是贷款市场协会的《绿色贷款原则》,三是贷款市场协会联合银团与交易协会发布的《可持续发展关联贷款原则》。
1. 赤道原则(EPs)
赤道原则是一套金融机构项目融资的风险管理框架,其目标是专门针对环境与社会风险。认同该原则的“赤道原则金融机构”(EPFI)在提供项目融资时,将根据一系列识别、评估和管理环境与社会风险的标准来实施赤道原则,以确保其符合环境与社会责任的要求。赤道原则是2002年10月由IFC和四家银行在伦敦共同讨论发起,于2003年6月4日联合14家银行在美国华盛顿正式发布,并于2020年7月发布了最新第四版文本。赤道原则适用于全球各行业资金总成本在1000万美元以上的所有项目融资。该原则将项目融资主体分为ABC三个风险等级类别(见下表),其中A类和部分B类项目需要在进行融资的过程中额外提供一些评估资料及受到更加严格的审查监管(何丹,2020)。2.《绿色贷款原则》(GLP)
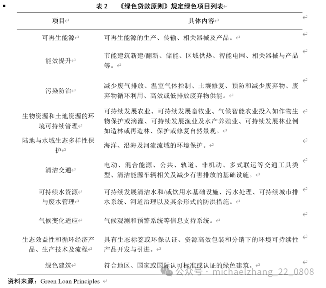
《绿色贷款原则》(GLP)将绿色贷款定义为“专门用于为新的或现有的符合条件的绿色项目,提供全部或部分融资或再融资的贷款工具”。GLP的具体内容与国际资本市场协会发布的《绿色债券原则》(Green Bond Principles,GBP)相类似,其规定绿色贷款的申请必须包括四个核心部分(陈骁等,2022):一是资金用途,针对气候变化、空气水和土壤污染、生物多样性丧失等关键环境问题,GLP列明了绿色项目支持的具体类别(表2)。二是项目评估和选择过程,规定绿色贷款的借款人应当向出借方明确项目的环境可持续性目标,确定项目符合绿色合格类别,鼓励借款人披露其遵循的绿色标准或认证。三是资金管理,绿色贷款的收益应计入专用账户或以适当方式进行跟踪,并鼓励借款人建立内部治理流程跟踪资金分配情况。四是信息披露,要求借款人至少每年提供一次贷款资金的最新使用情况,且在有重大进展时更新。此外,GLP也建议绿色贷款项目在适当的时候进行外部审核,并提供第三方评估报告。3.《可持续发展关联贷款原则》(SLLP)
《可持续发展关联贷款原则》比单纯绿色贷款范围更广泛,其同时考虑可持续发展的“ESG”三方面目标,但环保和节能减碳也是其中的重要部分。该原则将可持续发展关联贷款定义为“能够帮助借款人实现预先确定的可持续发展绩效目标的贷款工具”(陈骁,2020)。借款人应事先制定可持续发展绩效目标(SPT),并基于此制定关键绩效指标(KPI)以衡量其自身的可持续发展状况。SLLP详细规定了可持续发展关联贷款的评估与选择流程,包括KPI的选择、SPT的调整、贷款效果考察、信息披露、审核查验等五个方面。值得一提的是,SLLP要求跟踪考察贷款使用后的经济效果是否达到预先设定的SPT,这与一般绿色贷款直接规定资金需投入绿色项目有所不同。换句话说,SLLP侧重考察资金使用的结果,而一般绿色贷款侧重考察资金使用的过程。
(二)国内主要绿色信贷制度
中国绿色贷款规则与国际标准的不同点在于,国际标准是一个项目融资审核与发放流程的规则,与绿色债券规则非常相似;而国内规则主要包含三方面内容(马骏,2016):一是绿色信贷指引,是将环境与社会风险纳入一般贷款业务的行为准则,二是绿色信贷统计制度,是事后进行绿色信贷规模匡算的统计准则;三是绿色信贷的业绩评价标准,是对商业银行绿色信贷业务进行业绩考核的一系列指标及评分细则。
1. 绿色信贷指引
2012年,原银监会发布《绿色信贷指引》(以下简称《指引》),这是国内首个绿色信贷业务的指引性文件,奠定了国内银行业金融机构发展绿色信贷业务的基础。《指引》主要包含以下几方面内容:第一,银行业金融机构要大力发展绿色信贷业务,并从制度和政策等各方面创造支持业务发展的条件。在组织管理上要建立发展绿色信贷的理念、制定具体战略和目标;在政策制度上要明确绿色信贷支持范围、评估客户环境和社会风险、管理风险客户等;在能力建设上要建立健全绿色信贷标识和制度等。第二,通过对绿色信贷流程管理的要求,将环境和社会方面的风险纳入授信管理;这包括放贷前对环境和社会风险的调查明确,以及放贷后的违约救济、环境和社会风险评估、风险客户关注等内容。第三,通过内控、信披与监管促使商业银行业提高对于绿色信贷业务的重视程度,并确保业务的合规性;具体包括将绿色信贷业务纳入内控考核、定期披露绿色信贷发展情况、定期全面评估并向监管报送等。
2. 绿色信贷统计制度
《绿色贷款指引》发布之后,原银保监会和央行分别发布了绿色信贷的统计规则,两个口径的统计规则在覆盖机构、报送频率、报送内容上均有差异(见下表)。其中,银保监会口径是于2013年7月基于原银监会办公厅发布《关于报送绿色信贷统计表的通知》,要求银行报送两类企业或项目的贷款情况:一是环境、安全等重大风险企业信贷,主要用于避免或减少因生产过程带来的环境污染,二是节能环保项目及服务贷款,主要用于支持开展节能减排、清洁生产、环境治理等方面的项目和服务。央行口径则是在2018年1月人民银行发布的《关于建立绿色贷款专项统计制度的通知》中,规定金融机构报送绿色信贷专项统计数据。文件明确了需报送金融机构的范围、管理引导条件,并制定了从用途、行业、质量维度进行绿色贷款专项统计的指标。2019年12月,央行对其进行了修订,扩大了绿色贷款的统计范围,并对贷款用途和行业进行了微调。3. 绿色信贷业绩评价标准
最早关于绿色信贷的业绩评价标准是2018年7月中国人民银行印发的《关于开展银行业存款类金融机构绿色信贷业绩评价的通知》,分两级对全国商业银行开展绿色信贷业绩评价,并将结果纳入宏观审慎评估。这对于提高商业银行对绿色信贷的重视程度、促进绿色信贷业务稳步增长起到了积极作用。2021年5月,央行发布了《银行业金融机构绿色金融评价方案》,在2018年版的基础上进行了扩容:一是业务考核范围从绿色信贷扩展到绿色金融领域,二是考核银行范围在原有的大型国有、政策性、股份制等基础上,新加入了对城商行的考核。
03、中国绿色信贷的发展状况
中国的绿色信贷兴起较早,经历了从政策导向型的环保融资逐步过渡到规范化制度化的绿色金融工具的进程。近年来,伴随着“双碳”目标的提出与绿色金融制度的不断完善,中国绿色信贷市场规模逐年扩大。(一)中国绿色信贷的起源及发展
中国绿色信贷的发展可以追溯到上世纪90年代(陈柳钦,2010),大体经历了如下四个阶段:
1995-2006年,是绿色信贷发展的萌芽期。政府与监管要求金融部门在开展信贷工作的过程当中,需要切实将国家环境保护政策纳入考虑,以支持和加快发展环保产业,并对一些过剩产能行业调整信贷投向,建立健全有利于环境保护的政策体系(包括信贷政策)。这期间的政策停留在较高层次的方向性规划上,体现了重视环境保护的政策导向,但实质性落地的程度较差。
2007-2011年,是绿色信贷发展的探索期。期间的标志性事件是2007年将环境执法信息纳入了央行的征信系统,这个对企业的影响是实质性的,这意味着环境监管部门和金融监管部门形成了信息联动,借助金融的力量加强环境监管。在此之后,央行、原环保总局、原银监会出台了一系列政策,要求银行在贷款授信时必须落实环保政策法规的要求,防范信贷风险。这段期间的政策导向,一方面是限制高耗能高污染的“两高”企业贷款,另一方面是加强对于节能环保领域的贷款支持。
2012-2015年,是绿色信贷发展的成长期。原银监会于2012年1月29日正式出台了《绿色信贷指引》,这成为银行业金融机构开展绿色信贷业务的官方指引性文件;随后,原银监会又在2013年和14年分别制定了绿色信贷统计制度以及关键评价指标体系,构建了相对完整的绿色信贷统计规则。期间,国家产业政策继续在支持节能环保产业发展的同时,致力于推动产业结构调整与化解过剩产能,并鼓励金融机构通过能效信贷业务,落实国家节能减碳发展战略。
2016年至今,是绿色信贷发展的成熟期。人民银行等八部委在2016年联合发布《关于构建绿色金融体系的指导意见》,搭建了中国绿色金融发展的顶层设计框架,也开启了我国绿色金融发展元年。其中,文件在“大力发展绿色信贷”部分提出了构建绿色信贷政策体系、建立绿色评价机制、推动绿色信贷资产证券化、明确贷款人环境法律责任等具体要求。依据这些要求,银行业协会制定了绿色银行评价方案,央行于2018年出台了绿色贷款专项统计制度及银行绿色信贷业绩评价制度,财政部在2020年将绿色信贷占比纳入国有商业银行的考核条件。2022年6月,原银保监会在最新印发的《银行业保险业绿色金融指引》当中,提出要调整完善信贷政策和投资政策,以支持清洁低碳能源体系建设,以及支持重点行业和领域的节能减碳。值得一提的是,为支持“双碳”目标的推进,央行于2021-22年实施了碳减排支持工具,支持金融机构向具有显著碳减排效应的项目提供优惠利率贷款,客观上促进了绿色信贷市场的发展。2024年3月,央行联合六部委发布《关于进一步强化金融支持绿色低碳发展的指导意见》,强调了加大绿色信贷支持力度,优化绿色信贷流程、产品和服务,探索为境内主体境外融资提供增信服务等要求。(二)中国绿色信贷市场的现状
如上所述,绿色信贷业务在我国发展的时间较早,但近十年以来才逐步形成规范化制度化的发展。由于统计机构与统计制度的变化,我国绿色信贷规模有不同的口径:早期的绿色信贷业务统计始于2007年前后,商业银行开始各自在其社会责任报告中统计节能环保、绿色低碳等方面的贷款余额,但并无统一规则;2013年后,原银保监会根据其制定的绿色信贷统计制度,开始以半年为频率统计主要银行的绿色信贷业务规模;2018年以后,中央银行按照其绿色贷款专项统计制度,记录整理绿色信贷余额的季度数据,银保监会口径数据则不再公布。从2018年底的数据来看,央行口径略小于银保监会口径,但两者差别不大。
近年来,绿色信贷规模、增速及占总贷款的比重均持续攀升,绿色信贷市场不断发展壮大。绿色信贷余额从2013年的4.9万亿持续攀升至2023年的30.1万亿,已经成为全球规模最大的绿色信贷市场;绿色信贷余额占总贷款余额的比重也从2013年的7.1%升至2023年的12.7%。从增速上看,2013-2020年,绿色信贷余额增速都在10-20%左右,平均增速为13%;而自“双碳”目标提出之后,各银行大力开展绿色信贷业务,2021-2023年绿色信贷余额增速连续三年保持在30%以上的高位,显著高于同期11%左右的总贷款余额增速。
04、中国绿色信贷的基本特征
中国绿色信贷市场规模在逐年扩大的同时,也体现出一些结构性和趋势性特征。从结构上看,其资金投向覆盖了与环保、节能减排、绿色发展等多个方向,参与的金融机构从大型银行拓展到中小银行;从变化趋势上看,绿色信贷发展目标从号召引导到制度规范,绿色信贷政策侧重从限制性到鼓励性,绿色金融产品从单一化到多样化。
(一)中国绿色信贷市场的结构特征
绿色交运和清洁能源是绿色信贷资金投入的最主要方向。2013-2017年,原银保监会统计口径下的绿色信贷主要投向了与环境保护、节能减排、绿色发展相关的12个细分方向,其中,绿色交通运输、可再生能源及清洁能源项目是资金投向最多的两个方向,其信贷规模占比超过70%;工业节能节水、垃圾处理及污染防治、自然保护/生态修复/灾害防控也是投入较多的方向。2018年之后,央行统计口径下的绿色贷款结构则相对粗糙。从行业上看,绿色贷款主要投向了交运、仓储邮政(17.7%),以及电热燃气及水生产和供应业(24.3%);从产业上看,绿色贷款则主要投向了基础设施绿色升级(43.5%)、清洁能源(26.2%)和节能环保产业(14.0%)。绿色信贷业务从早期以大型银行为主,逐渐拓展到中小银行,但业务集中度在提升。一方面,越来越多的中小银行开始在社会责任报告中披露绿色信贷余额的数据,表明参与绿色信贷业务的银行数量在增加。而另一方面,中农工建交五大行的绿色信贷余额占绿色信贷总余额的比重却在不断上升,工商银行、农业银行、建设银行、中国银行四大国有商业银行的绿色信贷业务规模最大,其合计规模占全部绿色信贷余额的比重从2013年的32.2%,升至2023年的54.6%;这表明大型银行绿色信贷增长的速度较快,业务集中度在提升。此外,股份制商业银行当中,兴业银行的表现最为领先,其2023年底的绿色信贷余额高达8090亿元,排名全国第六位。值得一提的是,兴业银行也是我国第一家“赤道银行”,在践行可持续发展理念方面表现领先。
(二)中国绿色信贷市场的变化趋势
国内绿色信贷业务发展至今,尤其是2020年9月“双碳”目标提出之后,商业银行绿色信贷业务的发展呈现出以下几点主要变化。
一是绿色信贷发展目标从号召引导到制度规范。商业银行绿色信贷业务最初主要基于一些定性的要求和发展原则,大多数银行都在社会责任报告当中提出了发展绿色信贷、关注“赤道原则”、建设“绿色银行”等目标。近年来,随着“双碳”目标的提出与ESG逐渐受到重视,银行逐步制定了一系列推动绿色信贷及绿色相关业务发展的制度、规划和标准,对于绿色信贷及相关业务形成了更加具体的指引。例如,工商银行制定了《中国工商银行投融资绿色指南(试行)》,建设银行发布了《绿色金融发展战略规划( 2022—2025年)》,平安银行制定了绿色金融三年战略和五年规划,兴业银行印发了《兴业银行绿色金融属性认定标准(2022年版)》等。同时,大部分银行都将开展绿色金融业务的情况纳入了绩效考核指标体系。
二是绿色信贷政策侧重从限制性到鼓励性。绿色信贷政策通过行业贷款的倾向性来引导信贷资金流向,主要包含了限制和鼓励两层含义,即对“两高一剩”行业融资的限制和对绿色相关行业融资的鼓励。在2007年前后绿色信贷政策实施之初,政策强调通过限制对该领域企业的贷款支持,迫使其退出市场或者实施技术改造。例如,工商银行曾连续十年(2007-16年)在其社会责任报告中披露对于“两高一剩”行业贷款的压降情况。而随着国内经济产业结构调整的深化,尤其是2015-16年供给侧结构性改革推进之后,绿色信贷政策对“两高一剩”行业的限制呈现逐渐淡化的趋势,绿色信贷业务的侧重点也转变为以支持绿色相关行业融资的鼓励性政策为主。
三是绿色金融产品从单一化到多样化。绿色信贷是大部分商业银行早期绿色金融实践最主要的形式。而近年来随着绿色金融体系的逐步完善和发展,各银行绿色金融的业务也从绿色信贷逐渐延伸到绿色债券、绿色基金、绿色理财、绿色消费等更加广阔的领域,绿色金融产品日益丰富。以中国银行为例,其编制的《“中银绿色+”金融产品与服务手册》,为企业客户提供绿色融资、助力个人客户的绿色低碳生活、回应投资者的绿色诉求,形成了综合化的绿色金融服务体系。
05、中国绿色信贷发展面临的现实挑战
近年来,国内绿色信贷市场经历了快速增长,尤其绿色金融的顶层框架建立起来以及“双碳”目标提出之后,各商业银行都大力推进了绿色信贷业务的发展。当前,尽管我国已经成为全球第一大绿色信贷市场,但绿色信贷未来的发展前景仍然面临着制度环境、激励约束、信披监督等诸多现实挑战。
(一)制度环境
首先,我国环境保护相关的法律法规保障力度不足。上世纪70年代,美国曾经通过出台一系列环境保护的法律,针对环境污染行为构建起了完善严格的法律体系基础;此后又出台了多部绿色金融发展的法律法规,明确了承担污染责任的主体,尤其是明确了银行发放贷款造成环境污染之后应当承担的连带责任。这有力地促进了绿色信贷的发展。而从目前的情况来看,我国虽然也有一系列环境相关法律法规,但与金融活动的相关性松散,金融机构并未实质性承担环境风险,这一定程度上也导致了机构从事绿色金融活动的积极性不高。
其次,绿色信贷本身的标准及制度框架存在缺陷。目前中国的绿色信贷标准及监管制度,仍然遵循的是2012年原银保监会发布的《绿色信贷指引》,以及2013-14年先后发布的绿色信贷统计制度和关键评价指标体系两个文件。如前文所述,相较于国际上绿色信贷的标准规定了绿色项目融资的详细审核与发放流程,中国的绿色信贷规则主要包含的是将环境与社会风险纳入贷款业务的准则,以及事后进行规模匡算的统计。而对于商业银行要如何发展绿色信贷业务,目前的监管制度并没有提供足够细化、具体的实施方案(周亮,2017),这使得商业银行在落实绿色信贷业务的过程中大多只能按照自己的理解进行,缺乏专业规范的指导,绿色信贷业务的可操作性较差。
其三,绿色信贷存在事后监督缺位的问题。当前银行绿色贷款的发放规模与余额体量均不断增长,但贷后资金的跟踪使用及资金实际流向的监督仍然不够严格。例如,部分“两高”企业获得的绿色信贷可能并未用于低碳环保技术改造,而是用于企业生产经营的主业,这显然与发放绿色信贷的初衷相悖。究其原因,监管及社会责任价值对绿色信贷的考察基本集中于绿色信贷发放阶段,而对资金使用状况的要求不多;对商业银行而言,贷后资金的跟踪及监督需要消耗额外的成本,这使其更加没有动力进行信贷资金的事后监督。(二)激励约束
参与绿色信贷业务的双方主体均存在不同的激励约束问题,导致绿色信贷无法通过市场机制的作用实现快速发展。若无政策层面的强制要求或有效激励,企业与银行双方都缺乏大力发展绿色信贷融资的动力,这也是国内绿色信贷市场在2020年“双碳”目标提出之前发展相对缓慢的主要原因。
从企业端来看,高污染高耗能企业通过绿色信贷融资进行节能环保改造的动力不足。一方面,“两高”企业的主业通常利润较厚,且多为大型国有企业,其本身面临的融资约束较小;但另一方面,“两高”企业要想获得绿色信贷,需在节能减排等绿色创新技术方面进行长期大规模的投入,这在短期很难对财务绩效有积极贡献。因此,这类企业进行绿色贷款融资的意愿偏弱。
从银行端来看,发展绿色信贷的要求与商业银行自身的经营目标存在差异:“两高一剩”行业通常是大规模、高利润的国有企业,其基于主业的贷款对商业银行而言是低风险高利润的优质资产;而绿色相关的低碳节能环保等领域项目贷款周期长、经济效应不明显,利润相对较低,这类贷款的风险更大。因此,绿色信贷政策要求在压降和清退“两高一剩”企业贷款的同时,大力支持绿色相关行业的贷款融资,对于商业银行的财务绩效可能带来负面压力,这导致银行并无主动扩张绿色信贷业务的意愿。(二)信披监督
绿色信贷的业务发展过程当中,贯穿事前事中事后的信息披露与监督,是影响其发展进度与质量的重要因素。我国在这一方面还存在诸多不足。
一是企业环境信息披露的质量有待提升。银行绿色信贷的审批和发放必须与企业或绿色项目的环境评估数据作为基础,在分析企业环境保护状况、评估其环境及经营面临的风险滞后,才能准确判断贷款发放的规模、成本甚至是发放的必要性。随着2021年底《企业环境信息依法披露管理办法》的出台,对部分企业(如:重点排污企业、符合条件的上市公司、发债企业等)提出了强制性环境信息披露的要求;但仍有大量不受此限制的企业,其环境信息披露完备性、有效性和准确性均存在缺陷,这导致银行无法获取企业确切的环境信息,在一定程度上影响了绿色信贷业务贷前评估工作的开展。
二是金融机构披露绿色项目和绿色信贷的信息数据管理存在缺陷。相对于开展业务的金融机构而言,其绿色信贷及项目的数据披露同样存在缺陷(李卢霞,2011)。例如,大多数银行在社会责任报告中披露绿色信贷业务数据时,通常只披露绿色信贷的增量与余额的汇总数据,并未详细披露其资金投入的细分领域、具体企业、以及相关绿色项目的跟踪运营情况。绿色信贷的信息披露不足,增加了公众对此的监督难度。
三是政府尚未建立起环境与绿色金融信息的沟通协调机制,进一步增加了环境信息获取的难度。目前,我国环境保护信息与绿色金融信息呈现零散、来源多样化的特征,环保部门与金融部门尚未形成协调统一的信息披露与共享机制。这对于企业做出环保技术改进决策、银行评估企业的环境风险,以及社会公众监督企业和银行的绿色项目活动,都增加了难度。
06、促进绿色信贷发展的政策建议
中国的绿色信贷市场自2006年萌芽、2012年正式建立至今,已经成长为全球最大的绿色信贷市场,在支持绿色领域融资、推动“双碳”目标实现的过程中无疑将发挥举足轻重的作用。本文回顾了国内外绿色信贷市场的发展,分析总结其特征事实:从标准制度来看,全球范围内对绿色信贷尚无统一标准,但海外绿色信贷标准主要侧重于项目融资审核与发放的流程,而中国绿色信贷标准则侧重于制定将环境风险纳入贷款业务的准则和事后统计的规则。从中国实践来看,中国的绿色信贷兴起较早,经历了从政策导向型的环保融资逐步过渡到规范化制度化的绿色金融工具的进程。近年来,伴随着“双碳”目标的提出与绿色金融制度的不断完善,中国绿色信贷市场规模逐年扩大。
从结构特征来看,绿色信贷资金投向绿色交运、清洁能源、节能环保等多个绿色领域,有力支持了“双碳”目标的推进;参与的金融机构从大型银行拓展到中小银行,且业务集中度在不断上升。
从趋势特征来看,绿色信贷及相关业务经历了三方面变化:其发展目标从号召引导到制度规范,其政策侧重点从限制性到鼓励性,其绿色金融产品类别从单一化到多样化;绿色信贷市场在逐渐走向规范和完善。但是,当前中国绿色信贷市场在制度环境、激励约束、信披监管等方面仍然存在一些问题,如法律法规保障力度不足、信披质量偏低、绿色信息和数据管理缺陷、部门间沟通协调机制缺乏等问题。基于上述分析,本文对于中国绿色信贷市场未来的发展提出如下建议。
第一,促进绿色信贷制度的完善。绿色金融市场发展需要可靠的法律制度作为保障。因此,首先应当继续完善全局性的环境保护法律框架体系,明确环保责任主体,提高环境污染主体的惩罚成本。具体而言,这包括加大对环境污染企业的惩罚力度,除罚款之外甚至可以考虑追究其他形式的法律责任;增加金融机构发放贷款造成环境污染的连带责任等等,从根本上倒逼企业与金融机构提升环境保护意识。此外,还应当对绿色信贷本身的标准与制度框架进行完善,形成更具可操作性的实施细则(陈雨露,2018),帮助商业银行更高效地开展绿色信贷业务;同时,鼓励金融机构优化绿色信贷流程、产品和服务,以加大对绿色发展和低碳转型领域的信贷支持力度。
第二,加大政策激励与支持的力度。对绿色信贷而言,政策能够对企业、银行及地方政府实施不同的激励措施,以提升相关主体发展绿色信贷的意愿。对企业,政策层面除了提高环境污染的惩罚成本之外,还应当提升对其节能环保行为的激励力度,例如对其节能环保技术改造提供补贴,对其绿色信贷提供更大力度的贴息支持等。对银行,绿色信贷业务本身的特征决定了其与银行追求经营绩效的目标存在矛盾,监管层可以考虑就绿色信贷业务给予银行更大的政策优惠及鼓励措施,例如绿色信贷纳入合格抵押品范围,在适当范围内降低绿色信贷的风险权重要求等。对地方政府,应当加大对地方环境保护指标、绿色低碳发展相关指标的考核力度,推动地方政府对绿色金融业务的支持。
第三,加快数据与信披体系建设。信息披露体系建设,是资金有效应用到绿色相关项目的保障。因此,政府及监管部门应当从制度层面提高环境与绿色金融信息披露的要求,加强跨部门合作与协调。具体而言,一是完善对高污染高耗能企业环境信息披露的要求,提高企业信息造假的成本,二是统一和完善金融机构绿色相关业务的披露标准,三是从中央层面建立部门间的沟通与合作,尤其是环保部门与金融部门的协调,例如建立统一的环境污染、能耗、碳排放与绿色投融资数据相结合的绿色信息平台,通过部门间的数据共享,降低企业、金融机构与公众获取环境和绿色的难度,提升绿色业务开展的效率。
第四,加强全流程的跟踪监管。在加快完善信息披露体系建设的基础上,还应当加强贯穿事前事中事后的全流程跟踪监管,形成健康良性的绿色金融市场环境。具体而言,要加强绿色信贷的事后监督,尤其是资金使用的跟踪。这首先要求监管层调整对于绿色信贷业务的考核重点,从只重视新增发行与余额体量的增长,逐渐增加对贷后资金实际运用的考察。监管考核重点的变化,也将促使发放绿色信贷的金融机构提升对贷后资金使用的跟踪与监督,使得绿色信贷资金能够更加有效地发挥助力绿色环保低碳领域增长,推动经济可持续发展的作用。
