政策法规新闻动态行业资讯 detailed information

绿色金融 引领产业未来

2024江苏碳达峰中和科创专项资金拟立项目公示!

>2024-11-12
图片

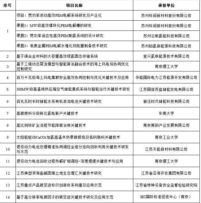
2024年度江苏省碳达峰碳中和科技创新专项资金拟立项目公示

根据《江苏省科技计划项目立项工作操作规程》和《江苏省碳达峰碳中和科技创新专项资金管理办法(暂行)》,经组织申报、形式审查、专家评审、现场考察、厅长办公会审议等程序,现将2024年度省碳达峰碳中和科技创新专项资金拟立项目名单予以公示(详见附件),公示时间2024年10月10日至10月15日。

图片
图片
图片

025-58182776