1月20日,国家发改委等部门印发《绿色技术推广目录(2024年版)》(以下简称《目录》)。
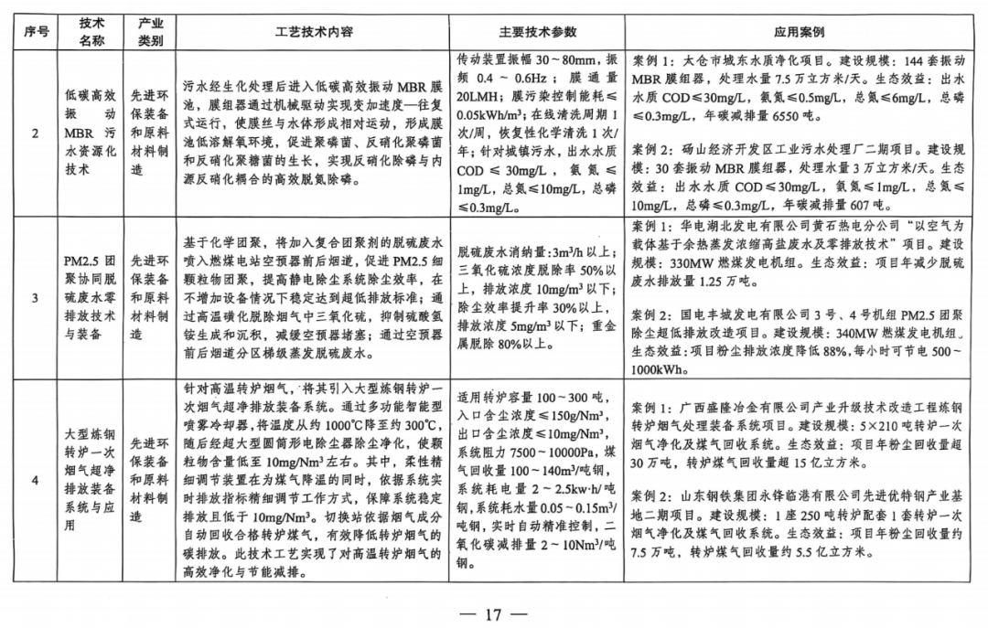
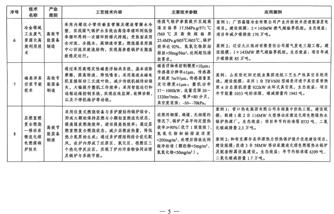
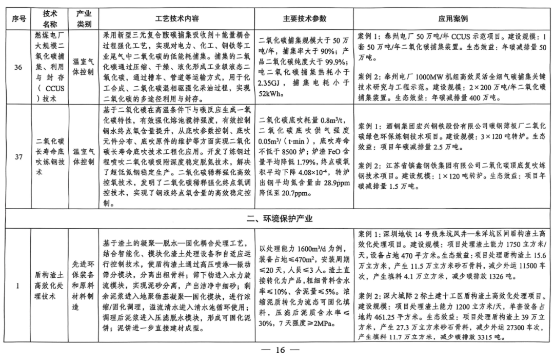
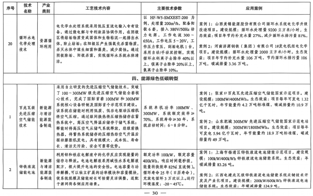
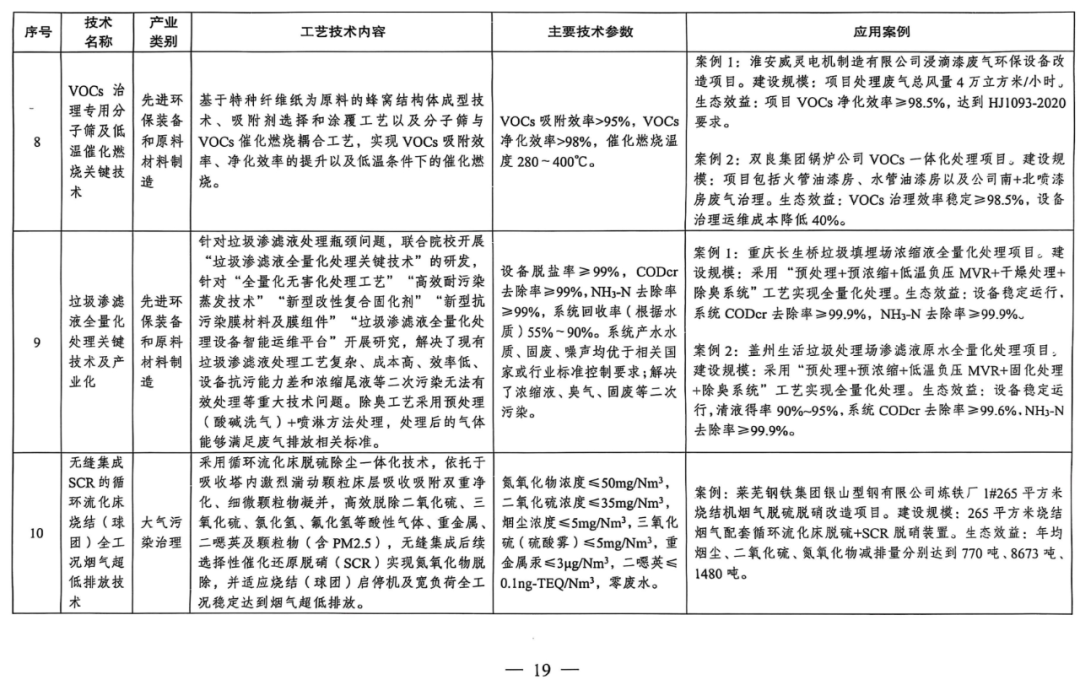
《目录》遴选了节能降碳产业、环境保护产业、资源循环利用产业、能源绿色低碳转型、生态保护修复和利用、基础设施绿色升级、绿色服务等7大类产业112项先进绿色技术,列明了每项技术的工艺技术内容、主要技术参数、实际应用案例、生态效益等。各有关方面可据此了解相关技术的主要原理、路径方向以及应用场景和实施效果,结合自身实际进行推广和使用。
以下为原文近日,国家发改委等8部门遴选编制了《绿色技术推广目录(2024年版)》,共分为7大类别112项技术,分别为:节能降碳产业37项、环境保护产业21项、资源循环利用产业20项、能源绿色低碳转型17项、生态保护修复和利用3项、基础设施绿色升级12项、绿色服务2项。
国家发展改革委等部门关于印发《绿色技术推广目录(2024年版)》的通知发改环资〔2024〕1812号各省、自治区、直辖市及计划单列市、新疆生产建设兵团发展改革委、科技厅(委、局)、工业和信息化主管部门、自然资源主管部门、生态环境厅(局)、住房城乡建设厅(委、管委、局)、国资委、能源局,有关中央企业,有关行业协会:
为深入贯彻党的二十大和二十届二中、三中全会精神,落实《国务院关于加快建立健全绿色低碳循环发展经济体系的指导意见》(国发〔2021〕4号)有关要求,按照《关于进一步完善市场导向的绿色技术创新体系实施方案(2023—2025年)》(发改环资〔2022〕1885号)工作安排,国家发展改革委、科技部、工业和信息化部、自然资源部、生态环境部、住房城乡建设部、国务院国资委、国家能源局遴选编制了《绿色技术推广目录(2024年版)》。现印发给你们,请结合实际加大技术推广应用力度,强化经济社会发展全面绿色转型技术支撑。
国家发展改革委
科技部
工业和信息化部
自然资源部
生态环境部
住房城乡建设部
国务院国资委
国家能源局
2024年12月24日
点击底部阅读原文下载附件
